Inspiration
Have you ever wanted to send something quickly from one device to another but got a brain freeze because you didn’t know how to? Well, say no more! Using copy-right helps to eliminate this problem by logging into our website and copy-pasting with ease!
What it does
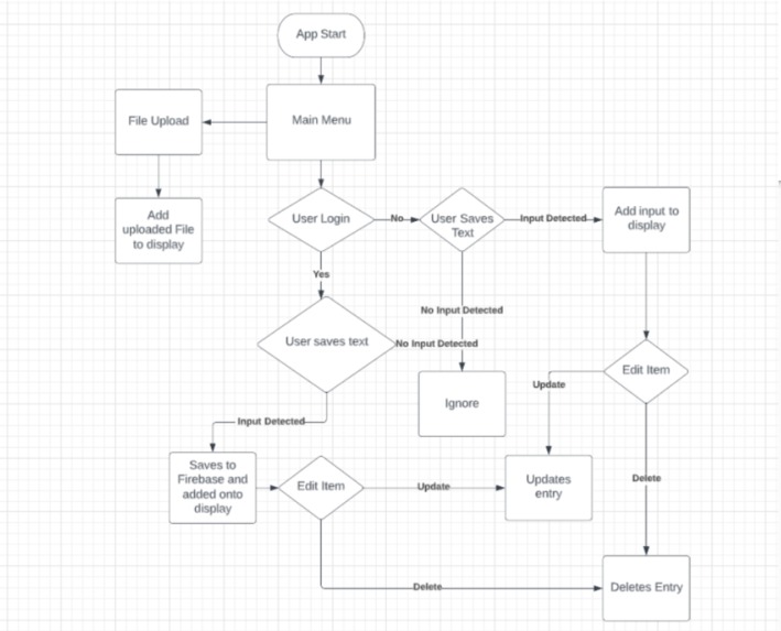
Copy-right is a web application that makes copying things from one device and pasting it to another much easier. All you have to do is log in to our website copy-right.tech and copy any file from your device and log in to our website again on another device and paste it there.
How we built it
We built our web application copy-right using React, HTML, CSS and javascript for the frontend and github for branching and version control. As for the backend, we started with cockroach DB but moved to firebase since cockroach caused dependencies conflicts. We also used Google Oauth 2.0 authentication for user verification.
Challenges we ran into
We encountered challenges with learning some JS libraries such React, and firebase. We started off by using CockroachDB but soon moved to firebase due to some challenges with documentation and multiple proprietary frameworks. We also had troubles with framer motion and incorporating some of its libraries into our project.
Accomplishments that we're proud of
We are proud of all the process that we went through in this project. Each of us improved in different aspects and skills including designing, coding, using new libraries, encountering and fixing bugs, communication, time management and creativity.
What we learned
Although we learned a lot of technical skills such as how to use new JS libraries, we also learned that it is okay to encounter problems and tweak our initial idea as we go.
What's next for copy-right
Our future steps include ensuring security for users by preventing personal files to be stolen by other users or hackers.


Log in or sign up for Devpost to join the conversation.