Inspiration
We wanted a more convenient way to control home appliances without needing to get up, and realized this could also greatly benefit users with limited mobility or physical disabilities.
What it does
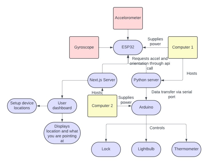
Lil Ghost is a smart home system that uses gesture recognition to control appliances like lights, thermostats, and door locks, with real-time feedback via a web interface.
How we built it
We used an ESP32 with an IMU to capture gestures and send data to a React/Next.js web server, which then communicates with an Arduino over USB to simulate appliance responses.
Challenges we ran into
Our second Arduino lacked Wi-Fi, requiring USB serial communication, which added complexity. We also had to creatively work around hardware limitations using software-based solutions.
Accomplishments that we're proud of
We successfully integrated gesture-based control with a full-stack system, learned multiple new technologies, and adapted quickly to hardware constraints.
What we learned
Hardware systems are complex, but debugging at a modular level and staying flexible is key to overcoming integration challenges.
What's next for Lil Ghost
We plan to expand support for additional appliances and explore integrations with commercial smart home ecosystems.
Built With
- accelerometer
- arduino
- css
- esp32
- gyrometer
- html
- imu
- javascript
- lcd
- led
- nextjs
- python
- react
- serial
- servo
- tailwind
- tcp
Log in or sign up for Devpost to join the conversation.