Inspiration
University only rideshare to promote environmental sustainability, student involvement, and safety and convenience
What it does
Provides a convenient and secure way for students to request and offer rides to and from campus
Incetives
Discount parking rates at University. Rewards system through collaboration with participating on-campus businesses/services
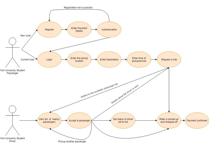
How we built it
By specifying the functional and non-functional requirements of the system and supplementing them with use cases and system diagrams. The website was built using Wix.
Challenges we ran into
Having a demonstratable product. Ensuring completeness and disjointness in the requirements
Accomplishments that we're proud of
The first stage of full system requirements that implement the complete core system functionality, high-level system overview, and use cases. As well as the documentation and business model
What we learned
Taking things into consideration such as liability, and legality, as well as combining the individual components/ideas into one cohesive system during the first steps of system development
What's next for YuRide
Begin agile development to start implementing features and coordinate with stakeholders

Log in or sign up for Devpost to join the conversation.