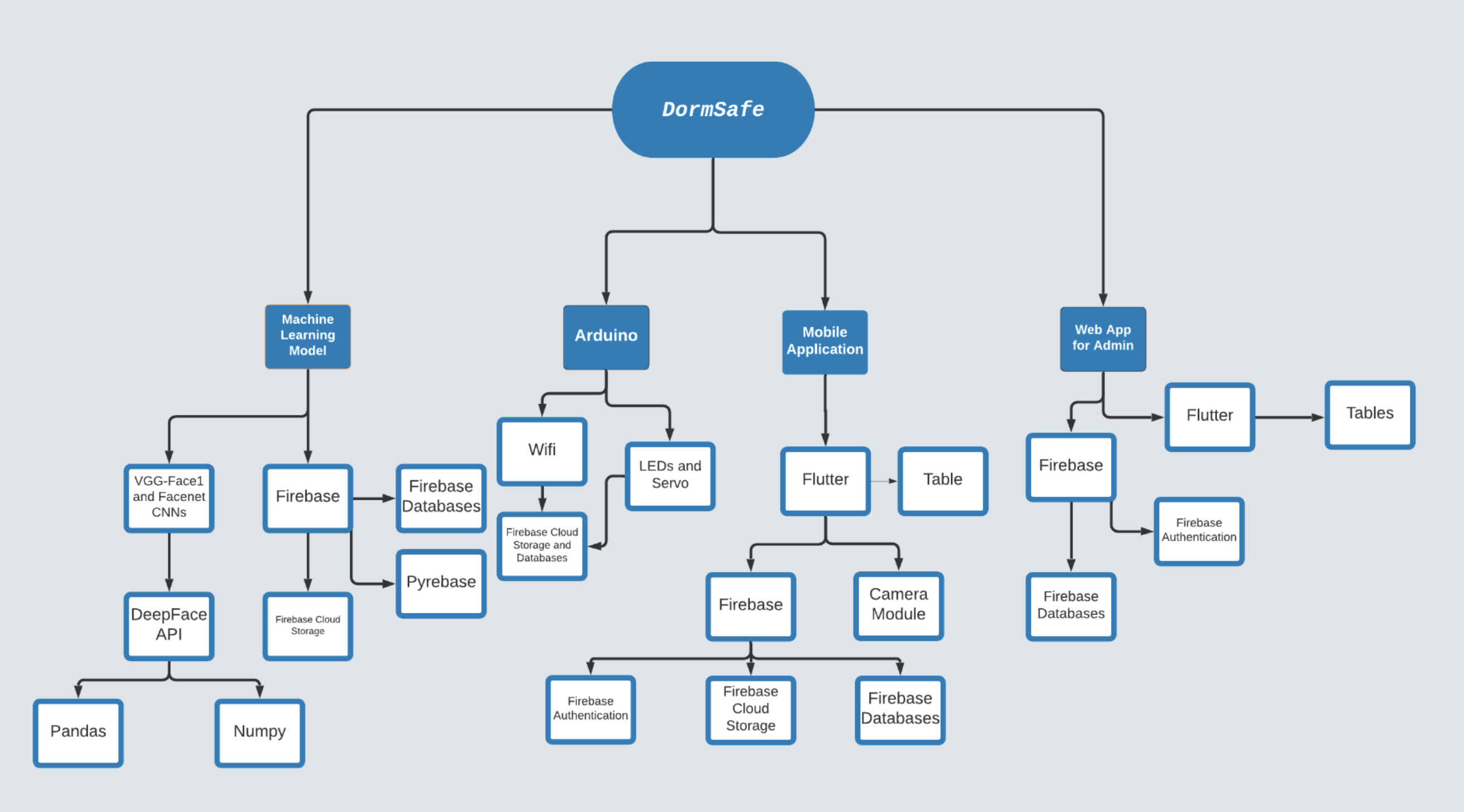
DormSafe uses intelligent machine learning to scan roommates faces on easy to use mobile applications when entering their dorms. Roommates can view entry logs for their dorm and administrators can be assigned to manage multiple rooms. Admins can access all the logs of every room in a given building or floor through a custom Web App. A microcontroller is able to manage locking mechanisms of the door of a given dorm using a small servo and LEDs are used to signify the status of a door’s lock. DormSafe aims to create a safer campus for students through advanced technology and aims to make colleges as secure as possible.
-
Notifications
You must be signed in to change notification settings - Fork 0
shreekar-developer/DormSafe
Folders and files
| Name | Name | Last commit message | Last commit date | |
|---|---|---|---|---|
Repository files navigation
About
No description, website, or topics provided.
Resources
Stars
Watchers
Forks
Releases
No releases published
Packages 0
No packages published
