Inspiration
I've always found it ironic that we have powerful AI at our fingertips, yet we still spend so much time on digital paperwork. The endless cycle of filling out sign-up forms, applications, and checkouts felt like a perfect problem for automation. I wanted to build more than just a simple auto-filler; I envisioned an intelligent agent that could truly understand the context of a form.
The core idea was to create a tool that could use my own documents - a resume, a project proposal, technical specs - as a source of truth. What if an AI could read any document I gave it and use that deep knowledge to fill out any corresponding form on the web? That question was the spark that ignited EasyForm.
What it does
EasyForm is an AI-powered browser extension I built to automate form filling across the web. It acts as my personal data assistant, turning tedious manual entry into a single-click process.
- Automates Any Web Form: It intelligently scans a webpage to identify all its fields, from text inputs to dropdowns, and fills them out based on my provided information.
- Answers Questions from Your Documents: This is where EasyForm shines. I can upload files like PDFs or images, and the AI uses this material as a knowledge source. It can pull my work history from a resume to fill out a job application or answer questions in a knowledge-check based on an article I've provided.
- Provides a Central Control Hub: I built a clean web dashboard to manage my uploaded files, generate API tokens for the extension, and provide custom instructions to guide the AI's behavior.
How I built it
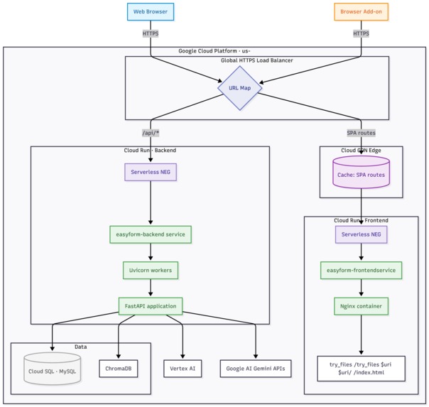
EasyForm is a complete system I architected with three core components that work together seamlessly:
The Brain (Backend): The intelligence of EasyForm is a three-agent pipeline I built with the Google Agent Development Kit (ADK) and the Gemini models.
- Parser Agent: Extracts and understands the structure of any web form.
- Solution Generator Agent: Uses Retrieval-Augmented Generation (RAG) to find or generate the perfect answer for each field using my uploaded files as context.
- Action Generator Agent: Translates those answers into a list of precise commands for the browser to execute.
The Hands (Browser Extension): I developed a Manifest V3 browser extension from the ground up. It lives in my browser, collects the page context, communicates with the backend, and then carries out the AI's instructions to fill the form.
The Hub (Frontend): A modern React and Vite application serves as the dashboard where I control everything. The backend itself is a serverless FastAPI application, which I containerized and deployed.
Challenges I ran into
As a solo developer, this project was an ambitious undertaking. I tackled two massive learning curves simultaneously: it was my first time ever building a browser extension, and it was my first time deploying an application on Google Cloud Run before this hackathon.
- The Browser Extension Gauntlet: Manifest V3's security-first architecture was a formidable challenge. Understanding the strict separation between content scripts, the background worker, and the UI - and getting them all to communicate asynchronously without errors—was a steep and often frustrating climb.
- Navigating the Serverless World: Moving from my local development environment to a live, scalable platform was a huge step. It wasn't just about pushing a container. I had to learn how to correctly configure a VPC for secure database connections, manage secrets with Secret Manager, and troubleshoot the intricate networking rules required to get Cloud Run to work with the rest of the GCP ecosystem.
Accomplishments that I'm proud of
- Conquering Two New Technologies: I'm incredibly proud of successfully building a fully functional browser extension and deploying a secure, scalable cloud backend solo.
- A Truly Practical AI Assistant: I successfully built a system that does more than just chat. Seeing it read a PDF I uploaded and use that specific knowledge to accurately fill out a complex form was the moment I knew the concept was solid.
- Building a Robust AI Pipeline: Architecting the three-agent cascade was complex, but it works reliably. It can take a messy, unstructured webpage, apply my personal context, and produce a precise, executable plan.
What I learned
- Browser Extensions are Deceptively Deep: I learned that what appears to be a simple add-on is actually a complex mini-application with a unique architecture. The security constraints of Manifest V3 forced me to become a better, more careful developer.
- Serverless is More Than Just "No Servers": My journey with Cloud Run taught me that serverless deployment is about understanding an entire ecosystem. Getting the networking, permissions, and services to interact correctly was a challenging but invaluable lesson in modern cloud architecture.
What's next for EasyForm
My main goals are to enhance the core experience by focusing on speed and accuracy.
- Instantaneous Performance: I want to optimize the entire AI pipeline, from analysis to execution, to make the process feel immediate.
- Near-Perfect Accuracy: I plan to continue refining the RAG system and experiment with different prompting strategies to make the AI's answers even more reliable across a wider variety of forms.
Built With
- browser-extension
- chromadb
- cloud-sql-(mysql)
- docker
- fastapi
- gemini-2.5-models
- google-agent-development-kit-(adk)
- google-cloud-run
- javascript
- python
- rag
- react

Log in or sign up for Devpost to join the conversation.