Devpost
Participate in our public hackathons
Devpost for Teams
Access your company's private hackathons
Grow your developer ecosystem and promote your platform
Drive innovation, collaboration, and retention within your organization
By use case
Blog
Insights into hackathon planning and participation
Customer stories
Inspiration from peers and other industry leaders
Planning guides
Best practices for planning online and in-person hackathons
Webinars & events
Upcoming events and on-demand recordings
Help desk
Common questions and support documentation
Where should global teams meet? Commit to the Middle finds the fairest, most sustainable location by analyzing real flight routes,CO2 emissions,and travel times,ensuring no office always takes the hit
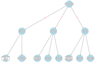
Trees are a great way to represent data. By giving the program an input (the seed), a tree is grown that returns helpful information. In this case, great movie and TV series recommendations.