Inspiration
Nowadays, the headlines are filled with negativity. There is not a hint of hope in them. We decided to bring a change to headlines you encounter on a daily basis with this Alexa skill called Content.
Why we called it Content?
Google defines the word 'Content' as information made available by a website or other electronic medium. It also defines it as a state of peaceful happiness. Our aim is to bring positive news articles forward and hence the name.
What it does
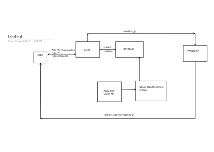
Content provides positive headlines in various categories to you. It will also text you the link of the article if you are interested in further reading.
How we built it
We used the Bing Search API for Microsoft Azure Cognitive Services to obtain news headlines in 6 different categories (World News, Politics, Entertainment, Business, Sports and Technology). We then fed each headline into the Google Text Analytics API which assigned a sentiment score from -1 to 1 with -1 being highly negative and 1 being highly positive. When the user ask Alexa if there are any positive headlines in a particular category, a randomly selected rating with a sentiment score of 0.7 or higher will be read out by Alexa and if the user is interested in reading the news article, the user will receive a text from Alexa with the news article's link.
Challenges we ran into
The biggest challenge we faced was Google Text Analytics API assigning a positive rating to news headlines a human would consider highly negative. That is why the threshold of 0.7 was selected in order to ensure that highly positive headlines will be read out
What we learned
We learnt use and deploy Azure and Google Cloud services. We learnt new programming languages like node.js and python overnight.
What's next for Content
Sentiment Analysis and Bing News Search API calls will converted into cron jobs so that they run daily. This allows us to keep the database up to date
Built With
- amazon-web-services
- azure
- cognitive-services
- google-cloud
- node.js
- python



Log in or sign up for Devpost to join the conversation.