Inspiration
Land Owner's Perspective:
I am a land owner with certain amount of land and incapable of investing more on the land for cultivation. I am looking for investors to lease my land in portions and provide me with required capital for farmer's labor pay (I can provide farmers for the cultivation), equipment expenses and maintenance of crops. I want to use this app to easily track the whole progress (lease duration, portion of land under lease, schedule investor's appointments, other cultivation material and investors information).This app should give everyone an access to organic farming though they don’t have a land. All they have to do is, select their preferences and rest is taken care by me.
Investor's Perspective:
I am an individual interested in organic produce either for personal consumption or monetary benefits but I have limited knowledge on farming and I lack land, labor, equipment etc. I have a very busy schedule and I cannot make time for field trips to select the land to invest in. Also, I am looking for a flexibility in leasing options starting from a small portion of land, if I am using it for personal consumption, to try out the land fertility. I am looking for an app that can provide me with this flexibility along with varied options like choosing the portion of land, seasonal crop produce, schedule an appointment to monitor the crop etc.
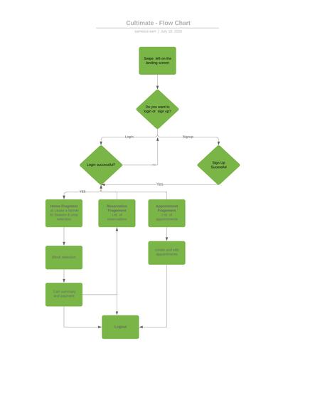
What it does
Once the investor creates an account and logs in. They can select a farmer , type of crop and duration of lease. They can book the blocks in the crop field. The blocks are of 3 types - available, sold and selected. Once the selection is completed payment has to be made with reference to invoice generated. A barcode enclosing all the farm information is generated which is validated by farmer. Additionally, an investor can make appointments with farmers.
How we built it
We developed an Android app with firebase as my backend
Challenges we ran into
- brainstorming the idea
- Integration of android with firebase
Accomplishments that we are proud of
We always wanted to do something for farmers. Without farmers, we wouldn’t have access to food and other basic necessities. With this app we intent to appreciate this profession and all the hard work and dedication the farm life requires.
What's next for Cultimate
- farmers route
- chatbot integration
- real time location of the blocks with AR

Log in or sign up for Devpost to join the conversation.