Inspiration
With over 40% of the world's 6,000+ languages at risk of disappearing, we were inspired by the urgent need to preserve cultural heritage before it's lost forever. Every two weeks, a language dies, taking with it unique worldviews, stories, and knowledge systems. We realized that traditional preservation methods weren't keeping pace with this crisis, and that AI could bridge the gap between endangered language communities and those eager to learn and preserve these linguistic treasures.
What it does
LanguaLegacy is a comprehensive language preservation platform that combines community-driven and AI documentation with AI-powered learning tools. Users can discover endangered languages from around the world, contribute audio recordings, translations, and cultural context, inputted into a conversational AI that can understand the language and learn through automatically generated lessons. The platform features collaborative study groups, progress tracking with streak systems using Taskade, and gamified learning paths that adapt to each user's skill level. It transforms language preservation from a passive archive into an active, living community where languages can thrive.
How we built it
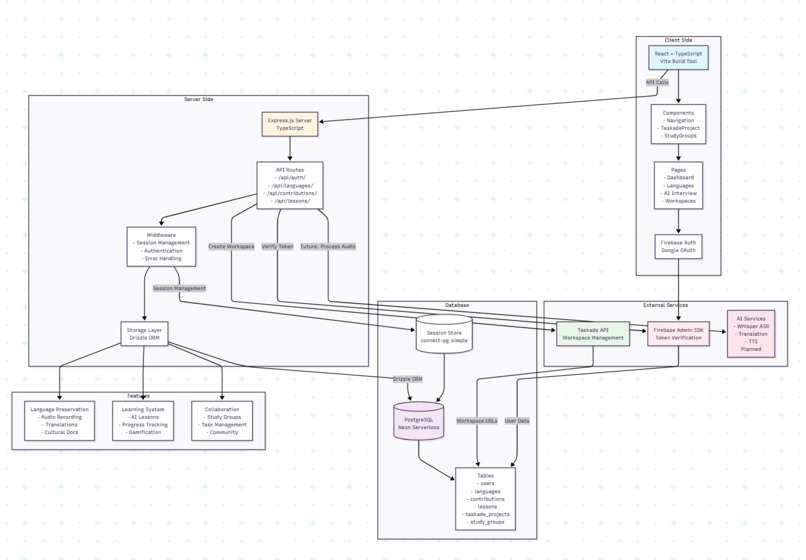
We built LanguaLegacy as a full-stack TypeScript application using React with Vite for the frontend and Express.js for the backend. The platform uses PostgreSQL with Drizzle ORM for data persistence, Replit Authentication for secure user management, and Shadcn/ui components for a polished interface. We implemented real-time features for collaborative learning, a comprehensive contribution approval system for quality control, and a sophisticated progress tracking system. The architecture is designed to scale, with clear separation between frontend and backend concerns, type-safe database operations, and efficient caching strategies.
Challenges we ran into
One of our biggest challenges was implementing a robust authentication system that could handle both public contributions and protected user data while maintaining security. We also faced complexity in designing the database schema to handle the intricate relationships between languages, lessons, contributions, and user progress. Optimizing the lesson generation system to process languages efficiently (10-30 seconds per language) while maintaining quality was another significant hurdle. Additionally, ensuring the UI remained responsive and instant (per user preference) while handling complex data operations required careful optimization.
Accomplishments that we're proud of
We're proud of creating a fully functional platform that seamlessly combines language preservation with interactive learning. The implementation of real-time collaborative features, including study groups and shared learning goals, exceeded our initial expectations. We successfully built an intuitive contribution system that makes it easy for native speakers to share their knowledge while maintaining quality through our approval workflow. The streak tracking and gamification elements have proven engaging, and our instant navigation system provides a smooth user experience despite the complex underlying functionality.
What we learned
We learned that language preservation isn't just about recording words, it's about creating living communities around languages. The importance of user experience in encouraging consistent engagement became clear as we refined our streak systems and progress tracking. We discovered that combining multiple approaches (audio, text, cultural context) creates richer learning experiences than any single method. We also learned valuable technical lessons about managing complex state in React, optimizing database queries for performance, and building scalable authentication systems.
What's next for LanguaLegacy
Our roadmap includes integrating open-source AI models like OpenAI Whisper for automatic transcription, Meta's NLLB-200 for translation assistance, and Coqui TTS for pronunciation guides. We plan to develop mobile applications for offline learning and field recording, making the platform accessible in remote areas. We'd like to partner with linguistic institutions and indigenous communities to expand our language coverage. Additionally, we want to implement advanced features like dialect mapping, story preservation modules, and virtual language exchange programs to create even deeper connections between learners and native speakers. We're hoping to be THE platform for all dying languages around the world
Impact and Social Benefit
LanguaLegacy directly addresses the UNESCO-recognized crisis of language extinction by providing accessible tools for preservation and revitalization. By democratizing language documentation, we empower communities to preserve their own heritage without requiring expensive equipment or technical expertise. The platform creates educational opportunities for people to connect with their ancestral languages or explore new cultures. It serves as a bridge between generations, allowing elders to pass on linguistic knowledge to youth who might otherwise lose touch with their heritage. The social impact extends beyond preservation, it's about maintaining cultural diversity, protecting indigenous knowledge systems, and fostering cross-cultural understanding in an increasingly globalized world.
Uniqueness
LanguaLegacy stands apart by combining three traditionally separate domains: academic language documentation, modern language learning apps, and social collaboration platforms. Unlike static language archives, our platform is dynamic and community-driven. Unlike commercial language apps that focus on major languages, we prioritize endangered ones. Our unique approach treats language preservation as a living, collaborative process rather than a one-way documentation effort. The integration of gamification with serious preservation work, the combination of AI-powered tools with human expertise, and the focus on cultural context alongside linguistic data creates a comprehensive solution that doesn't exist elsewhere in the market.
Built With
- bcryptjs
- connect-pg-simple
- cors
- drizzle-orm
- esbuild
- express-sessions
- express.js
- font-awesome
- lucide-react
- neon-database
- node.js
- openid-connect
- passport.js
- postgresql
- python
- radix-ui
- react
- react-hook-form
- replit
- replit-authentication
- shadcn/ui
- tailwind-css
- tanstack-query
- tsx
- typescript
- vite
- websockets
- wouter
- zod


Log in or sign up for Devpost to join the conversation.