Documentation site breaking down our codebase
Inspiration
We were inspired by our shared challenge of accurately forecasting our financial futures as we look toward full-time employment. We wanted to leverage our technical expertise to build a robust model, rather than plug static values into an online calculator.
What it does
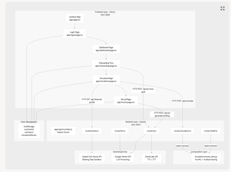
Drift is a personal-finance planning app that helps users evaluate whether they'll reach financial goals using a Monte Carlo simulation engine. It ingests transaction/account data from the user's Capital One bank account, uses AI to parse user goals, runs thousands of simulated future scenarios, and surfaces probabilities, percentiles and sensitivity (“what-if”) recommendations.
How we built it
We started by producing customer profiles using Capital One's API, Nessie. We built a simple model with variance that could be simulated and displayed the projected results on a frontend. We proceeded to simultaneously enhance the model with additional financial considerations while increasing the visibility of information available to the user on the frontend. Finally, we incorporated accessibility features, such as text to speech.
Challenges we ran into
Financial modeling involves many variables (tax, raises, emergency costs, etc.) that actual companies get paid to understand and forecast. Given our lack of economic expertise, even with functionally working code, it was challenging to build a model that provided realistic outcomes. As a result, we focused on explaining and visualizing results to users, along with estimations for unpredictable events.
Accomplishments that we're proud of
We are proud that we incorporated many important technologies into a relevant tool. Our app utilizes natural language processing via AI and text to speech features, both of which enable a non-technical user to navigate our app smoothly. Furthermore, by leveraging high performance computing, we can scale up the number of simulations, resulting in a more reliable result. We're proud that our application is built to grow without losing the user-friendly simplicity that makes it accessible.
What we learned
We learned how to visualize financial data cleanly and concisely. We learned how to realistically model financial data via Monte Carlo simulations. We learned how to build with high performance computing in mind.
What's next for Drift
By incorporating real financial expertise, Drift's simulation model can be greatly improved. Drift could also build out user profiles by using Plaid, allowing users to see progress on their goals over time.
Built With
- axios
- elevenlabs
- express.js
- gemini
- json
- nessie
- next.js
- node.js
- numpy
- pandas
- python
- tailwind
- three.js
- turbo
- typescript
Log in or sign up for Devpost to join the conversation.