Inspiration
🌞 Why Solar Adoption Fails Where the Sun Shines the Brightest
In many of the world’s sunniest regions, sub-Saharan Africa, Southeast Asia, and Latin America, people live under relentless sunlight but still pay high monthly electricity bills powered by fossil grids. Not because the technology isn’t there, but because people lack information, trust, and belief that they can afford such “high-tech” solutions. My mom, for example, wouldn’t ask how much carbon is saved, she’d ask, Does it actually work? Does it truly save money? That’s the mindset shared by millions of households across the Global South: show me, don’t tell me.
There have been many initiatives to raise the awareness. Google’s Project Sunroof which utilizes Google's Solar API is an excellent example: it covers millions of U.S. homes and uses high-resolution aerial imagery + algorithms to estimate rooftop potential. However, the API data is heavily biased toward North America and Western Europe, in other words, developed markets. In countries across the Global South, solar data coverage is minimal or non-existent. As a result, initiatives like this rarely reach the people who could benefit from them the most.
🌍 Why APIs and Google Maps Aren’t Enough
The reason these initiatives work well in developed countries but fail in developing ones is because APIs and “official datasets” can’t keep up with the chaotic, fast-changing local realities of developing regions. In other words, it’s a big data problem. For example, in Vietnam, between 2024 and 2025, the government implemented sweeping administrative reforms, eliminating entire district levels from street addresses. Overnight, thousands of official addresses became obsolete. Utility companies changed how they billed electricity region by region. Maps, tariffs, and policies fell out of sync for months.
In these highly-localized environments, relying purely on APIs becomes brittle. Even Google Maps struggles in these conditions. In many developing cities, houses are packed tightly together in narrow, unnumbered alleyways. My own home doesn’t even show up properly for 20 years. When official data updates slowly and local structures shift rapidly, entire communities become invisible to global datasets, and therefore excluded from the global solar conversation.
☀️ Solution - SolarSight
That’s why we created SolarSight, a full-stack app that brings solar literacy to the regions that the energy transition has overlooked, using Google ADK to calculate and convince the immediate benefits to users.
We do this by combining three key pillars:
- 3D Visualization Frontend — allows users to see solar panels simulated on their own rooftop, helping them visualize solar energy as a part of their everyday lives.
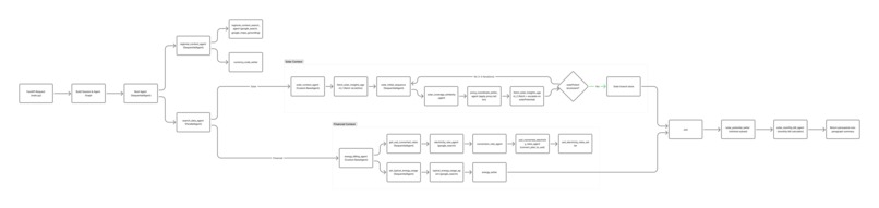
- Multi-Agent Reasoning and Calculating System with 24 Agents — dynamically infers regional context, electricity pricing, similar places with solar transition, and incentives, where official APIs fail or data is missing.
- Financial Storytelling — translates complex solar metrics into clear, localized financial insights, speaking in the language that matters most: money saved.
Implementation
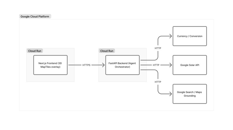
Frontend: React, Next.js + TypeScript, Mapbox GL / deck.gl for map layers, Three.js for the 3D rooftop visualization and smoothly animated panel placement.
Backend & multi-agent systems: Python’s FastAPI, multi-agent systems include 14 LLMAgents, 5 Sequential Agents, 2 Custom Agents, 2 Parallel Agent, 2 Loop Agent, utilizing 5 Gemini models
Third-party tools & APIs: Google Search, Google Maps (3D Map Tiles, Flat Photorealistic Tiles), Solar API
Challenges We Ran Into
🧠 Google ADK
We realized that Google ADK, while powerful, comes with significant instability and unpredictability.
- With around 14 interconnected agents, we often ran into strange runtime issues that some agents simply refused to search for certain queries without clear reasoning.
- Type enforcement was another major challenge: prompting alone wasn’t enough to guarantee consistent schema adherence. To solve this, we even had to build a dedicated “type setter” agent to explicitly define and validate data schemas across the agent pipeline.
- Passing data between agents was also fragile and hard to control
- Latency was also a recurring issue, calling the Solar API via our custom tool sometimes took 30+ seconds. Since our multi-agent system runs real-time reasoning and aggregation, such delays could disrupt the flow entirely. To mitigate this, we implemented asynchronous retries, exponential backoff, and parallel API batching, which improved completion rates by nearly 40%.
🤖 Gemini Model Inconsistency and API problems
- Google API key also has a lot of problems: Despite having $300 in credits, we frequently hit `"Resource Exhausted"` errors, even though our usage was far below rate limits.
- We also faced unexpected inconsistencies between model versions. Surprisingly, more advanced models (e.g., v2.5) didn’t always outperform v2.0. In certain tasks like schema parsing or structured output, the older version was actually more reliable.
☀️ Solar API and Data Overload
- The API returns an extremely detailed dataset, high-resolution polygons, azimuth angles, hourly solar potential, and multiple irradiance metrics. While useful, it often led to long fetch times and heavy parsing. We have to build an agent to fetch info that are needed only
🗺️ Frontend and Map Rendering
- Initially, we attempted to combine both Google Maps and Mapbox, but this approach quickly proved too heavy since Map Tiles alone already caused long rendering times and visual lag during zoom-in animations.
📍 Inaccurate Geospatial Data
- One of the toughest issues was location precision as the Maps API doesn’t always return correct latitude, longitude, and altitude, especially in dense urban areas. Since our frontend simulates 3D solar panels on rooftops, precision is crucial, even a small coordinate error can misplace panels entirely.
🏆 Accomplishments We’re Proud Of
⚡ Robust Orchestration
Our 24-agent multi-agent system reliably completes the entire pipeline for within 15–20 seconds, including up to API calls, solar potential inference, and financial summarization. The system executes 30+ concurrent requests per session, with most agents responding instantly thanks to asynchronous workflow orchestration. The only slow steps are type extraction and API calls
🌍 Social Impact
With SolarSight, any location that appears on Google Maps now has a chance to receive personalized solar insights — even if Google’s Solar API doesn’t cover it directly. Our backend dynamically substitutes missing data using proxy similarity reasoning, ensuring universal coverage wherever Google’s search data exists.
🏗️ 3D Visualization
We’re especially proud of our 3D visualization engine, which lets users zoom from a city map into their exact building rooftop and watch solar panels appear in real time. By blending Mapbox’s 3D tiles with our panel simulation overlay, we created a smooth, cinematic experience that transforms abstract data into something visually believable
Built With
- 3dmaptiles
- cloudrun
- docker
- fastapi
- github-actions
- google-adk
- google-maps
- googlesearch
- solarapi
- three.js
- typescript
- veo3
Log in or sign up for Devpost to join the conversation.