-
Notifications
You must be signed in to change notification settings - Fork 0
Open
Description
多级双向链表中,除了指向下一个节点和前一个节点指针之外,它还有一个子链表指针,可能指向单独的双向链表。这些子列表也可能会有一个或多个自己的子项,依此类推,生成多级数据结构,如下面的示例所示。
给你位于列表第一级的头节点,请你扁平化列表,使所有结点出现在单级双链表中。
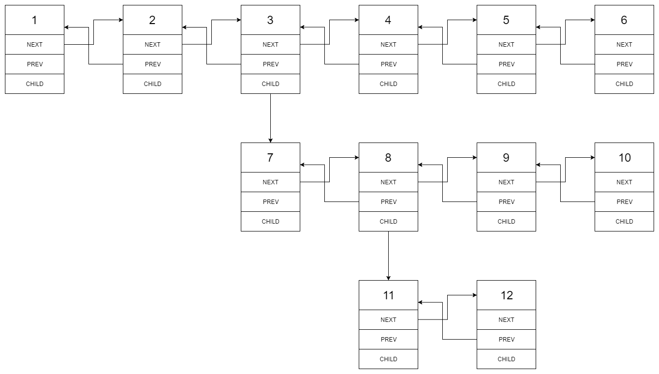
示例 1:
输入:head = [1,2,3,4,5,6,null,null,null,7,8,9,10,null,null,11,12]
输出:[1,2,3,7,8,11,12,9,10,4,5,6]
解释:
输入的多级列表如下图所示:
扁平化后的链表如下图:
示例 2:
输入:head = [1,2,null,3]
输出:[1,3,2]
解释:
输入的多级列表如下图所示:
1---2---NULL
|
3---NULL
示例 3:
输入:head = []
输出:[]
如何表示测试用例中的多级链表?
以 示例1 为例:
1---2---3---4---5---6--NULL
|
7---8---9---10--NULL
|
11--12--NULL
序列化其中的每一级之后:
[1,2,3,4,5,6,null]
[7,8,9,10,null]
[11,12,null]
为了将每一级都序列化到一起,我们需要每一级中添加值为 null 的元素,以表示没有节点连接到上一级的上级节点。
[1,2,3,4,5,6,null]
[null,null,7,8,9,10,null]
[null,11,12,null]
合并所有序列化结果,并去除末尾的 null 。
[1,2,3,4,5,6,null,null,null,7,8,9,10,null,null,11,12]
提示:
- 节点数目不超过 1000
- 1 <= Node.val <= 10^5
来源:力扣(LeetCode)
链接:https://leetcode-cn.com/problems/flatten-a-multilevel-doubly-linked-list
著作权归领扣网络所有。商业转载请联系官方授权,非商业转载请注明出处。
Reactions are currently unavailable

