Ship faster with focused Subagents in Rovo Dev CLI
Subagents turn one big, brittle prompt into a small team of specialized helpers you can test, reuse, and permission separately, so you ship faster with less risk.
Rovo Dev exposes this subagent capability and supports both interactive creation and markdown-based configuration for predictable, auditable delegation patterns, keeping the main thread’s context lean and on-task.
Wait! Why do I need subagents again?
- Reproducible, stepwise automation: Treat each subagent as a first-class, re-runnable step that reads a narrow input and writes a single artifact.
- Contract-first outputs: Define lightweight schemas for every artifact. The subagent validates contracts before handing off to the next step, surfacing early, actionable errors with clear diffs.
- Least-privilege execution: Scope tool access, env vars, and credentials per subagent step. Risky capabilities (e.g., shell, write access) live behind dedicated steps with auditable logs.
- Context discipline and cost control: Rovo Dev CLI passes only the minimal files/params each subagent needs. You avoid context bleed, keep token usage low, and cut latency from over-fetching.
- Parallel and cache-friendly: Independent subagents (e.g., repo-reader and test-writer) can fan out in parallel. Their artifacts cache across runs, while downstream steps fan in deterministically.
- Team reuse and governance: Subagent prompts, configs, and schemas can live in-repo. They run the same way on a laptop and in CI, with templates, linters, and policy checks enforcing consistency and security.
- Faster feedback loops: Gate each step with schema checks, tests, and linters. Write failing tests first, implement changes, then prove they pass—tight loops, fewer regressions.
When to use
- Structured reviews, test generation, refactors, or docs tasks that benefit from a narrow role and independent guidance.
- Work where reducing main-agent context bloat improves reasoning quality and speeds iteration on routine changes.
- Scenarios where explicit, repeatable outputs (e.g., summary then patch) enable quick human review and integration.
Quick start

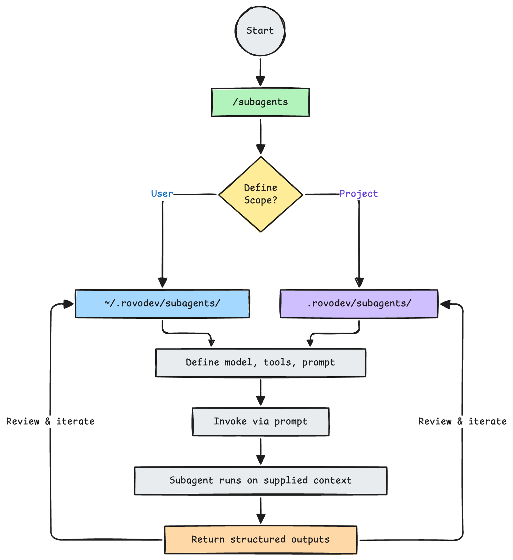
- Interactive creation: From your
acli rovodev runsession, run/subagents:- Select Create a subagent
- Choose scope (user or project)
- Pick a model
- Define system prompt
- Select allowed tools for control
- Manual config: edit stored markdown in
~/.rovodev/subagents/(user-level) or.rovodev/subagents/(project-level) to reuse and port helpers. - Invocation: ask Rovo Dev to use a subagent by delegating via
invoke_subagentwith the intended context. - Prompt design: define role, expertise, task boundaries, approach guidelines, and output format for consistent results.
Example prompts
“Use the code-reviewer subagent to review only changed files, summarize risky diffs, and propose a minimal patch; return a bullet summary and a unified diff.”
“Invoke the test-writer subagent to add table-driven unit tests for the new parser, covering edge cases listed in the spec; return a test file and a brief rationale.”
Lifecycle and configuration
This sequence shows how Rovo Dev delegates a scoped task to a subagent and returns structured results to the developer.

This flowchart maps creation, storage scope, and invocation for subagents in Rovo Dev CLI.

Practical patterns
- Keep each subagent narrow (review, tests, profiling) with a short, explicit system prompt and minimal tools to avoid drift and improve reliability.
- Be explicit about the files or scope you want Rovo Dev to supply to the subagent so results are targeted and reproducible.
- Standardize outputs (e.g., summary then patch or test file) to make downstream review and application fast and mechanical.
Bonus tip:
You can stack multiple subagents in a single session so they work together.
Think of it like the pipe | system in traditional CLI based tools where output of one tool becomes input for another.


Gotchas
- Subagents only use context that Rovo Dev supplies, so clarify the slice of code or artifacts you want analyzed to prevent missing signals.
- Choose the right scope: user-level subagents live in
~/.rovodev/subagents/for reuse, while project-level in.rovodev/subagents/to keep repo-specific logic local. - For reliable delegation, explicitly ask Rovo Dev to invoke the subagent you intend rather than relying on automatic delegation heuristics.
The more I interact with AI Agents, the more I am convinced that best practices very closely tracks the Zen of Python, I mean just read these:
Beautiful is better than ugly.
Explicit is better than implicit.
Simple is better than complex.
Complex is better than complicated.
Flat is better than nested.
Sparse is better than dense.
Readability counts.
Special cases aren not special enough to break the rules.
Although practicality beats purity.
Errors should never pass silently.
Unless explicitly silenced.
In the face of ambiguity, refuse the temptation to guess.
There should be one-- and preferably only one --obvious way to do it.
Although that way may not be obvious at first unless you are Dutch.
Now is better than never.
Although never is often better than *right* now.
If the implementation is hard to explain, it is a bad idea.
If the implementation is easy to explain, it may be a good idea.
Namespaces are one honking great idea -- let us do more of those!
Now it’s your turn!
Create a focused helper using /subagents. Limit its tools and prompt, apply it to a scoped file set, and refine outputs until the pattern is fast, clear, and reusable across projects.
