Inspiration
Some team members had CPR Training and wanted to make it more accessible to the general public, as only 18% of the people in the US are up to date on their CPR Certification.
What it does
CPR PulseCoach is the seamless combination of a physical compression detection device and an iOS app. This embedded system connects via Bluetooth Low Energy (BLE) connection in order to act as a compression training mechanism and CPR performance tracker for civilians and paramedics alike.
How we built it
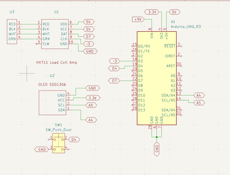
We connected an Arduino UNO R4 WiFi microcontroller with an HX711 Amplifier and Load Cell for compression pressure analysis. Additionally we provided an OLED Display (128x64) for immediate feedback and a Flutter (Dart) mobile app for logged progress and real time bpm plots. PlatformIO + VSCode enabled our embedded development.
Challenges we ran into
Our major challenge was connecting the Arduino to our app through Bluetooth; all of Apple's regulations on user permission slowed down our progress towards wireless features. Shifting from our initial button to integrating the load cell into our embedded system was also an obstacle, but we eventually adapted and manufactured a small wooden platform to mount or pressure plate system on.
Accomplishments that we're proud of
We are proud of creating an iOS app through Flutter and connecting two self-programmed devices through Bluetooth protocol. We were also able to measure compressions through a load cell mounted on wooden boards through calibration and hours of tuning to certain pressures. It was especially rewarding seeing all our embedded parts mounted on our custom made frame, it really tied the build together for us.
What we learned
This was all of our first times working with Flutter and BLE, so we learned a lot about IoT devices and integration with embedded systems. Everyone, especially the three member's who were participating in their first hackathon, improved their communication as we found a developmental rhythm by delegating tasks and working together when necessary.
What's next for CPR PulseCoach
We will add more padding to allow more pressure (up to the AHA certified amount needed for sufficient resuscitation), as our current load cell is rather delicate. Another feature would be to improve our measurements to be more precise when tracking the amount of pressure applied. This would enable users to calibrate their own forces better and prepare for a real world situation on a human being. We would also ideally mount the load cell in a permanent device with a more anatomically realistic build to better simulate compressions on a human.
Log in or sign up for Devpost to join the conversation.