Inspiration
The inefficiencies in hospital patient transport systems—such as delays in critical emergency transfers, resource mismanagement, and long patient wait times—drove us to create MedMover. Our inspiration came from wanting to improve hospital operations using AI to reduce response times and optimize workflows, ultimately enhancing patient care.
What it does
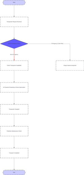
MedMover uses AI and real-time location services (RTLS) to optimize hospital patient transport. It dynamically allocates transporters, predicts high-demand periods, reroutes paths to avoid congestion, and prioritizes emergency cases. Additionally, it integrates patient medical records to automatically reschedule non-urgent checkups, minimizing delays and improving overall efficiency.
How we built it
We developed MedMover using React.js for the frontend and Node.js with Python (FastAPI) for the backend. AI models built with TensorFlow and PyTorch were used for predictive scheduling, routing, and workload optimization. RTLS enabled real-time tracking of transporters and equipment, while Azure IoT Hub and Azure Functions handled cloud infrastructure. We also incorporated the FHIR API to access patient records for automatic checkup rescheduling.
Challenges we ran into
Our primary challenge was achieving real-time accuracy in dynamic route optimization, given the complexity of hospital environments. Integrating AI models that could adjust to real-time variables like patient movement, equipment status, and staff workloads required constant iteration. Ensuring smooth integration with existing hospital systems without causing disruptions was another critical challenge.
Accomplishments that we're proud of
We are proud of successfully implementing AI-driven features like Predictive Scheduling, Emergency Code Red Allocation, and Real-Time Route Optimization using heatmaps. Our ability to seamlessly integrate these features into an existing system while improving efficiency and patient outcomes is a major accomplishment.
What we learned
We learned the immense potential AI has in optimizing hospital workflows and improving patient care. We also gained a deeper understanding of hospital operations, the challenges of real-time system integration, and the value of iterative development. Collaboration and adaptability were key to overcoming challenges and refining our solution.
What's next for MedMover
We plan to expand MedMover to support more advanced AI features like AI-driven patient risk assessments and further optimize predictive models for emergency response. We also aim to scale the system to other departments and potentially integrate with other hospital systems to create a fully cohesive, AI-powered healthcare platform.
Built With
- ai
- case
- ideation
- research
- study
Log in or sign up for Devpost to join the conversation.