Inspiration
Billions of people use social media every day. It is used for anything and everything, including the voicing of opinions and emotions, both good and bad. Many cries for help also go unnoticed. With NoticeMe.AI these people can be heard. —
What it does
NoticeMe.AI allows users to easily retrieve and monitor specific tweets with the click of a button. Tweets that are deemed by the system to have a negative sentiment are displayed to the user. This can allow users to detect troubled individuals and cries for help that otherwise go unnoticed.
How we built it
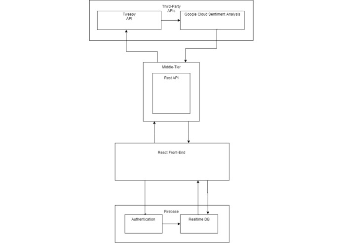
We made heavy use of the Google Cloud Platform, both for Firebase and Google Cloud's Sentiment Analysis API. Flask was used for the middle-tier and React was used for the front-end. Additionally Twitter's Tweepy API was used. Lastly we are using DigitalOcean to collectively develop in a Linux environment and host our web application on the cloud.
What each technology was used for:
- Firebase: Firebase's authentication and realtime database were used to create and manage users as well as their data
- Google Cloud's Sentiment Analysis API: this API was used for categorizing tweets in terms of their emotional weight
- Flask: Python Flask was used as a middle-tier to handle requests from the front-end to Tweepy and Google Cloud
- React: React, with the help of Material-UI was used to build a clean and responsive front-end
- Tweepy: Tweepy was used to search Twitter for tweets
- DigitalOcean: cloud platform used for Linux development and web hosting
Challenges we ran into
- Implementing Google Cloud's Sentiment Analysis API
- Implementing Json Requests and Responses between the React front-end and Flask middle-tier
- Synchronizing front-end and middle-tier interactions by setting ports
Accomplishments that we're proud of
Overcoming every aforementioned challenge. Learning, implementing and combining a multitude of technologies into one complete project.
What we learned
- How to host a full-stack web application in a cloud environment like DigitalOcean
- Python Flask
- Google Cloud's Sentiment Analysis API
- Linux development
- Twitter's Tweepy API
What's next for NoticeMe.AI
Add support for more social media platforms (Facebook, Instagram, etc...). Optimize search performance, as well as sentiment analysis results.


Log in or sign up for Devpost to join the conversation.