Inspiration
We're an online community committed to helping individuals connect to find and share food. We know that preparing meals during the school year can be challenging, and so do our partner families. Don't let stress and the pandemic let you feel insecure about the food you're eating. Connect with a meal provider today to get quick access to nutritious meals for free!
What it does
Our online group allows individuals to connect to share food. The user may sign up as a student which allows for them to claim a variety of pre-prepared meals or they may sign up as a sponsor which allows them to post meals to the website. This allows for a individual to give back to their community as well as reduce the impact of food insecurity which is a growing problem in Canada and especially during COVID-19.
How I built it
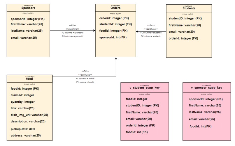
We decided to use Next.js & React.js for the front end and Node.js and Express.js for the backend. The backend was developed to communicate and query from CockroachDB which would then allow our front end to receive JSON data to load data relevant to the site.
Challenges I ran into
Due to unforeseen circumstances involving the database, we were not able to do final tests and fully integrate the frontend with the backend.
Accomplishments that I'm proud of
Connecting to CockroachDB's cloud cluster database using Node.js to return data was an accomplishment. We as first time web developers were proud to be able to get both the server and client side up and running together despite the hiccups we ran into. We are also very proud of the front end UI that we developed as it is our first time using Next.js and Material UI. It was cool to be able to authenticate users using their social accounts.
What I learned
Our team learned a lot about how the interactions of the frontend and backend work in JavaScript and how to better utilize react framework to create quick mockups of our application that are reliable. This was the first time any one of us had built an application using mainly JavaScript.
Built With
- cockroachdb
- css
- express.js
- gcp
- html
- material-ui
- next
- node.js
- react
Log in or sign up for Devpost to join the conversation.