Inspiration
Recently, after discovering that Concentrated Liquidity market makers are exponentially more capital efficient than traditional automated market makers and can even give 5x more yield than AMMs, we wanted to invest in it but we found out that this efficiency also adds complexity and users can rarely harness the full potential of providing concentrated liquidity due to manual range management and manually harvesting and redepositing fees/rewards. We thought, why not build an automated solution for this so that the user can quickly get more yield without any friction of manually doing all the arrangements, then we thought why not build an Automated Asset Investment Strategy Platform that not only lets users use only one strategy but multiple strategies like Dollar Cost Average and Range Orders and get the best yields with just one click solution. We think these strategies would really simplify investing in DEFI for users, allowing them to use DEFI with automation to it's full potential
What it does
We have created an Automated Asset Investment Strategy Platform powered by Chainlink , Uniswap V3 and Superfluid . There are 3 strategies majorly on our platform :-
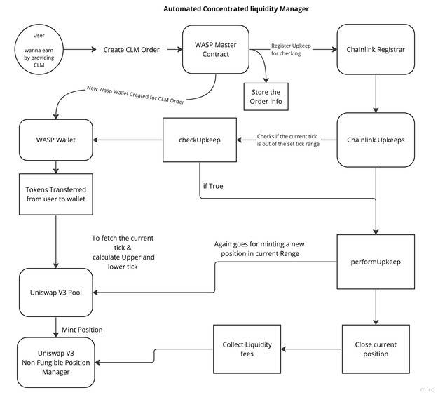
Concentrated liquidity Manager - Our platform streamlines everything from investing an asset to changing the price range to provide 5 X Profit than an AMM to withdrawing the profit and sending it to you, in just one simple click using ChainLink .
Dollar Cost average - Dollar Cost averaging is an investement strategy where the user buys an asset at certain time intervals to reduce risks , the assets is bought at different prices in small amounts to average the out the price. Our Platform streamlines the process with just one click, putting your investing portfolio on auto pilot with Chainlink .
Range Orders - Range Orders also Called as Take Profit Order , where user supplies a low value asset at current price , Swap it for high value asset with assumption of increase in price , A Range Order is opened on Uniswap V3 Pool at the higher price range and automation closes the trade and claims the profit along with the liquidity fees for the user.
- Makes the onboarding for users really easy, just select any strategy and start investing.
- Provides a dashboard for user to track their investment.
- Implements all the logic that strategies require, with smart contracts.
- Automates every hassle for the user that otherwise he/she had to do when investing.
How we built it
Frontend:
- Webapp using Next.js with JavaScript.
- Tailwind for CSS.
- viem.js to make transactions with the Blockchain.
- wagmi to interact with contracts
Backend/Contracts:
- Hardhat to development for smart contract
- Solidity to build contracts
- Chainlink for automating (using keepers) the management of CLM ( changing ticks when price changes and for withdrawing the gained yield), Dollar cost average ( automatically buying assets after a time period) and Dollar cost average.
- Uniswap V3 for Dolar cost Average, Range order and CLM Manager.
- Superfluid for creating streams in Dolar Cost average
Challenges we ran into
We ran into a lot of challenges using Uniswap V3 because CLMs are comparatively new to AMMs and thus fewer resources are available for it, also they are more complex because of the Automated position rebalancing that needs to be done to gain profit continuously. This architecture is quite complex to understand and there is a lot of math involved which made it difficult to execute the functions properly.
We also faced problems managing multiple contracts for all the strategies simultaneously. There are 3 different strategies in our platform , which were created using multiple contracts , creating a lot of confusions and compatibility issues
Accomplishments that we're proud of
We are really proud that we built a fully Automated Concentrated Liquidity manager in this short period of time . This will surely make investing a lot easier and would onboard more people to DeFi. Understanding the architecture of Uniswap V3 posed a big challenge but we overcame that too.
We are also happy that we were able to provide multiple strategies for investing and that too, with just one simple click , fulfilling our aim to simplify DEFI strategies for the normal people out there.
What we learned
We learned a lot about CLMMs, AMMs, DCA and a lot of DeFi innovations. Not only that, we deep-dived into each and every topic and different protocol to solve errors and create an infrastructure for our smart contracts and optimize them.
What's next for WASP.
We are planning to add multi-chain assets to our platform, right now it just allows for a set of assets to be invested but we want to let the users invest in whatever assets they want. We will keep improving our UI/UX and add more strategies with the best performances for the users to invest in.
We are also determined to build a community so that we can onboard more people into DeFi.
Built With
- chainlink-keepers
- hardhat
- javascript
- next.js
- rainbowkit
- solidity
- supefluid
- uniswapv3
- viem
- wagmi
Log in or sign up for Devpost to join the conversation.