Devpost
Participate in our public hackathons
Devpost for Teams
Access your company's private hackathons
Grow your developer ecosystem and promote your platform
Drive innovation, collaboration, and retention within your organization
By use case
Blog
Insights into hackathon planning and participation
Customer stories
Inspiration from peers and other industry leaders
Planning guides
Best practices for planning online and in-person hackathons
Webinars & events
Upcoming events and on-demand recordings
Help desk
Common questions and support documentation
A platform for the comparison of visual models (VLMs).
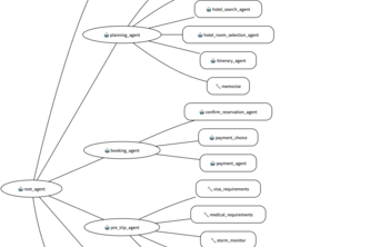
We're Koncii, the smartest AI travel concierge. 86% of travelers are frustrated juggling platforms. We solve it with one conversation for the perfect trip. Join us and avoid becoming a statistic.
Detect crashes on live traffic feeds using an AI model to contact first responders.
Empowering Entrepreneurs with Data Analytics
An innovative new way to enable contactless entry into public and private spaces during the COVID-19 pandemic
Flex or sell your StockX merch on SnapChat with smart stickers.