Devpost
Participate in our public hackathons
Devpost for Teams
Access your company's private hackathons
Grow your developer ecosystem and promote your platform
Drive innovation, collaboration, and retention within your organization
By use case
Blog
Insights into hackathon planning and participation
Customer stories
Inspiration from peers and other industry leaders
Planning guides
Best practices for planning online and in-person hackathons
Webinars & events
Upcoming events and on-demand recordings
Help desk
Common questions and support documentation
Sort by:
Zero-Delay Humanitarian Aid
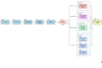
AI-Powered Developer Learning & GitHub Intelligence Platform
Plates matched. Questions answered.
One brain, many roles — a super-memory powered assistant that keeps your student, parent, and career or other lives perfectly in sync.
Smarter Protection Against Smarter Threats
Cubing Timer on the Command Line, minimal and FAST!!!
AI voice coach for high-pressure communication training
A smart project management app that helps managers build the perfect team by matching project requirements with employee skills using intelligent recommendations
24/7 AI mental health companion with voice support, multi-agent therapy routing, and smart journaling - always there when you need someone to talk to.
AI-powered enterprise campaign platform with 6-agent pipeline, multi-platform asset generation, brand consistency scoring, and production-ready exports for marketing teams.
Wellness guidance made easy and accessible.
Fraud Sentinel — Real-time transaction monitoring with AI-powered risk detection and human-readable explanations.
Smart Tutor Lite is an offline-first AI powered mobile app designed to make the learning journey of students much easier.
We are the engine that turns nonprofit ideas into tools in seconds.
Screenshot. Store. Ask. Learn.
The TikTok for education. We use AI to turn boring textbooks and PDFs into an addictive, infinite feed of short-form video lessons.
90% of student startup ideas die from lack of support, not lack of merit. SynapseHub changes that: global showcase + team matching + AI validation + mentorship. Built by a student, for students.