Summary of Control a Relay with Arduino
This article describes how to control a relay using an Arduino to switch a 12V fan on and off with a button press. When the button is pressed, Arduino sets pin 2 HIGH, activating a BC547 transistor, which energizes a relay to power the fan from an external 7-12V supply. The USB 5V is insufficient for powering the relay and load, hence the need for an external power supply.
Parts used in the Arduino Relay Control Project:
- Arduino Board
- 1K resistor
- 10K resistor
- BC547 transistor
- 6V or 12V relay
- 1N4007 diode
- 12V fan
- Button
- External 7-12V power supply
In this quick Arduino tutorial I will explain how you can control a relay using the Arduino Board, one 1K and one 10K resistors, 1 BC547 transistor, one 6V or 12V relay, one 1N4007 diode and a 12V fan. When the button is pressed the fan will turn ON and will remain in this state until the button is pressed again.
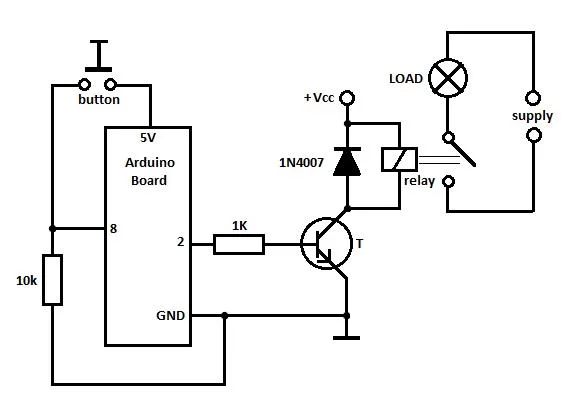
Arduino Control Relay Schematic
How does the circuit works
When the button is pressed the Arduino board will put pin 2 in HIGH state, meaning 5V on pin 2. This voltage is used to drive the transistor that will switch ON the relay and the load (in our case the fan) will be powered from the main power supply.
You cannot use the 5V from the USB to power up the transistor and the LOAD because the USB port usually delivers only 100mA, and this is not enough to switch the relay and the LOAD. That is why you must use an external power supply (Vcc) that is between 7 to 12 volts to power up the Arduino board and the transistor + relay. The load uses its own power supply, for instance if you use a light bulb then you might connect it to the 110/220V mains or any other power source.
For more detail: Control a Relay with Arduino

