Summary of RFID Access Control System using Arduino
This project utilizes RFID technology with an Arduino-based system to control access via an electric strike plate. It reads passive RFID tags, verifies their IDs against a database, and unlocks a door if authorized. The setup includes an RFID reader module, relays, transistors, and other supporting electronic components housed in a small enclosure, allowing secure and efficient access control suitable for offices and restricted areas.
Parts used in the RFID Access Control System using Arduino:
- Arduino Duemilanove, Arduino Pro, Seeeduino, or equivalent
- Prototyping shield
- 4-pin PCB-mount header with 90 degree bend
- 4-pin line-mount header socket
- 2-pin PCB-mount screw terminals (x2)
- 12V electric striker plate
- 12V SPST or SPDT PCB-mount relay
- LM7805 voltage regulator
- 100nF capacitors (marked "104") (x2)
- 22uF electrolytic capacitor
- 1N4001 or equivalent power diodes (x2)
- 680Ω resistors (1% or 5%) (x2)
- 4.7kΩ resistor (1% or 5%)
- 100kΩ resistor (1% or 5%)
- BC547, BC548, 2N222, or equivalent NPN transistor
- Red LED
- Green LED
- 12V 1A power supply or plugpack
- 20cm ribbon cable
- 125kHz RFID tag
- Small PVC box
- ID-12 RFID reader module
- ID-12 breakout board or custom PCB
- RDM630 125kHz RFID module (UART version) [alternative reader]
- Single-pole, single-throw (SPST) momentary pushbutton [optional manual-release exit button]
- 2-pin PCB-mount screw terminal [for exit button]
- 2m lightweight two-core cable (e.g., figure-8 speaker wire)
RFID technology is used for a wide variety of applications including access control, package identification, warehouse stock control, point of sale scanning, retail anti-theft systems, toll-road passes, surgical instrument inventory, and even identifying individual sheets of paper placed on a desk. RFID tags are embedded in name badges, shipping labels, library books, product tags and boxes, installed in aircraft, hidden inside car keys, and implanted under the skin of animals or even people. RFID systems work on a wide range of frequencies, have a variety of modulation and encoding schemes, and vary from low-power passive devices with range of only a few millimetres to active systems that work for hundreds of kilometers.
RFID tags are produced in a wide variety of physical form factors to suit different deployment requirements. The most commonly seen form factor is a flat plastic card the same size as a credit card, often used as an access control pass to gain access to office buildings or other secure areas. The most common form by sheer number produced, even though you may not notice them, is RFID-enabled stickers that are commonly placed on boxes, packages, and products. Key fob tags are also quite common, designed to be attached to a keyring so they’re always handy for operating access control systems.

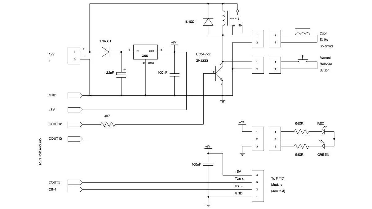
This project uses a pre-built RFID reader module to interrogate commonly-available passive tags, looks up the tag ID in an internal database, and release a lock using an electric strike plate if the tag is authorised.
| Qty | Description |
| General Parts | |
| 1 | Arduino Duemilanove, Arduino Pro, Seeeduino, or equivalent |
| 1 | Prototyping shield |
| 1 | 4-pin PCB-mount header with 90 degree bend |
| 1 | 4-pin line-mount header socket |
| 2 | 2-pin PCB-mount screw terminals |
| 1 | 12V electric striker plate |
| 1 | 12V single-pole, single-throw (SPST) or single-pole, double-throw (SPDT) PCB-mount relay |
| 1 | LM7805 voltage regulator |
| 2 | 100nF capacitors (marked “104”) |
| 1 | 22uF electrolytic capacitor |
| 2 | 1N4001 or equivalent power diodes |
| 2 | 680R resistors 1%: blue-gray-black-black-brown 5%: blue-gray-brown-gold |
| 1 | 4K7 resistor 1%: yellow-violet-brown-brown 5%: yellow-violet-red-gold |
| 1 | 100K resistor 1%: brown-black-black-orange-brown 5%: brown-black-yellow-gold |
| 1 | BC547, BC548, 2N222, or equivalent NPN transistor |
| 1 | Red LED |
| 1 | Green LED |
| 1 | 12V 1A power supply or plugpack |
| 20cm | Ribbon cable |
| 1 | 125kHz RFID tag |
| 1 | Small PVC box |
| For ID-12 reader | |
| 1 | ID-12 RFID reader module (www.id-solutions.com) |
| 1 | ID-12 breakout board or custom PCB, as explained in the text |
| For RDM630 reader | |
| 1 | RDM630 125kHz RFID module (UART version) from Seeed Studio |
| For optional manual-release exit button | |
| 1 | Single-pole, single-throw (SPST) momentary pushbutton |
| 1 | 2-pin PCB-mount screw terminal |
| 2m | Lightweight two-core cable, such as figure-8 speaker wire |
For more detail: RFID Access Control System using Arduino

