Devpost
Participate in our public hackathons
Devpost for Teams
Access your company's private hackathons
Grow your developer ecosystem and promote your platform
Drive innovation, collaboration, and retention within your organization
By use case
Blog
Insights into hackathon planning and participation
Customer stories
Inspiration from peers and other industry leaders
Planning guides
Best practices for planning online and in-person hackathons
Webinars & events
Upcoming events and on-demand recordings
Help desk
Common questions and support documentation
Sort by:
Lumen is a fully offline Android application with on-device AI modes for live object detection, live OCR, document QA, and scene captioning.
EcoScan uses AI to identify waste, guide correct disposal, and track how much carbon, water, and landfill waste users save—turning everyday recycling into measurable climate impact. 🌱
An AI-powered lost & found platform designed for college campuses to help students recover items faster.
A smart, non-intrusive Android app that helps you regain control over your Instagram Reels, Facebook and Youtube Shorts usage by implementing intelligent time limits.
An Android health assistant app that analyzes food images and users current health conditions and symptoms input by the user to provide AI-based review of the risk levels, associated with the food.
Chat & journaling are one-dimensional. Join The Council. Consult CEO, Sage & Samurai in a hands-free 3D War Room. From Overthinking to Verdict in <5 mins.
Track and analyze your stock portfolio across VR’s infinite screens—an immersive workspace for personal investors.
Emcee for events and spaces; blend human and AI.
Work and Drive Hands Free with AI voice assistant
SensorySafe protects neurodivergent users in loud places. Our app detects rising noise, warns before overload, and alerts trusted contacts if they freeze, plus a quiet space map and emergency button.
LGL helps seniors navigate smartphones, manage reminders, and stay on track of important medication, habits, and calls with an adaptive, personalized interface... to guide those who once guided us.
OctoSense is an AI-powered study buddy that summarizes notes, answers questions, organizes tasks, and creates smart study plans—helping students learn faster with less effort
USDC enabled food delivery orchestration on Solana Mobile.
An on‑device Arm AI tutor for math and basic ML that runs a tiny transformer entirely on your phone, delivering fast, private explanations and quick checks with zero network.
A privacy-first voice note-taking app that uses on-device AI to transcribe, summarize, and answer questions about your recordings - 100% offline.
On-device AI with 4 INT8 ML models (CMSIS-NN), LLM (XNNPACK), object detection - all ARM NEON optimized. 100% offline, zero cloud.
An edutainment farming simulator with codeable drones! Made with Meta Spatial SDK
Get in touch with your inner surfer. All the excitement and pleasure of Hydrofoiling without the drenched, cold embarrassment of falling-in.
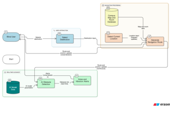
Redefining mobility for the blind with AI that understands spaces, predicts obstacles, and guides with intelligence.
Transform your mobile device into a scientific tool. Identify wildlife, analyze water quality, and complete eco-actions using efficient, offline-first AI.
An Open-source blood donation app for the Community.
Your digital guardian. Smarter habits. Better focus. A brighter tomorrow.
MR system on Quest 3S: dual-module aid for post-stroke hand rehab - guided therapies with exoskeleton (usage interface and comunication) & MR cooking game for bidigital pinching movement stimulation
A management system where we can manage all the universtity related acitivities, discussions, and events. Additionally, we can also manage all the over the university