Inspiration
Opportunity to learn and grow. Excellent mentoring which made us try our best.
What it does
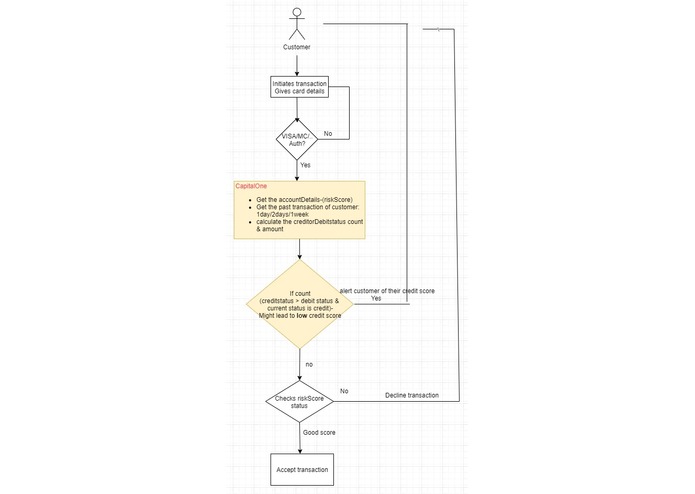
We have provided a feature which will help the customer be aware of their credit score and its change before making successful purchase with their credit card.
How I built it
I have used Reactjs to mock the user transaction and payment details. I have consumed capitalOne accounts Api to generate account and transaction api to create mock transaction for the customer and /accountId/transactions for fetching the past transactions of the customer.
Challenges I ran into
Business scenario on credit score calculation and management.
Accomplishments that I'm proud of
--Successful implementation of the idea --Building end to end feature in short duration.
What I learned
-Knowledge on Creditscore -Usage of third party api successfully -Fast debugging -Asynchronous calls -Team work -planning -Time management
What's next for hack-nottsapi
To alert the customer when their transactions are about to affect their credit score negativelyTo create alert when the customer risk score is about to decrease while they try to purchase from credit card eventually letting them aware of their transaction consequence with the credit score and stopping them from having negative credit score.
Log in or sign up for Devpost to join the conversation.