Inspiration
SoulTalk was inspired by how difficult it has become to genuinely connect in today’s fast-paced, appearance-oriented digital world. Many people want to talk, but feel constrained by busy schedules, delayed replies, and platforms that prioritize photos and profiles over conversation. Research supports this gap. According to the World Health Organization, 17–21% of people aged 13–29 report feeling lonely, and social isolation affects up to 1 in 4 adolescents. The WHO also highlights that certain digital environments, especially those driven by appearance, excessive screen time, or negative interactions can make meaningful social connection harder rather than easier. SoulTalk responds to this by creating a comfortable, real-time space where conversation comes first, helping people connect naturally, especially those new to a city, looking to pass time with real interaction, or hoping to build something more meaningful.
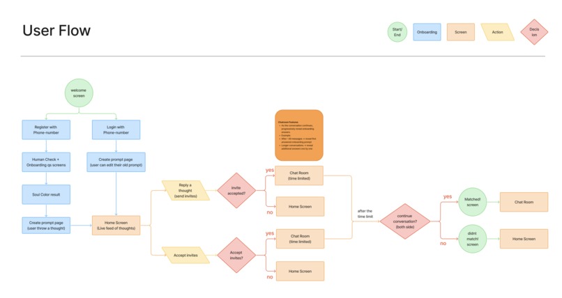
What it does
SoulTalk is a real-time, text-first connection app designed around conversation rather than profiles. Users begin by answering a few onboarding questions, which generate a unique Soul Color instead of showing personal details. Users post short thoughts to spark live conversations, and others can reply instantly. Conversations are time-limited to encourage presence and instant response. As conversations grow, onboarding answers are automatically revealed to add depth and context. When time ends, both users can decide whether they want to continue talking. There are no bios, photos, or personal information upfront, users get to know each other organically through conversation, similar to meeting someone in real life.
How we built it
We built SoulTalk as a high-fidelity demo focused on user flow, interaction logic, and emotional experience. Using Figma Make, we designed and refined the onboarding flow, live prompt homepage, chatroom states, progressive reveal moments, and post-conversation decision screens. A strong emphasis was placed on UI copy, pacing, and system messages to ensure the experience feels calm, human, and low-pressure.
Challenges we ran into
One challenge was balancing depth with approachability, making conversations meaningful without making onboarding feel heavy. Another challenge was designing the progressive reveal system so it felt natural and rewarding rather than intrusive. A third challenge was trying to connect the frontend to the backend database. As this was our first hackathon for some people, scoping the idea into a clear, demo-ready experience within limited time was also a key learning moment.
Accomplishments that we're proud of
- Designing a conversation-first experience without profiles or photos
- Creating a progressive reveal system that encourages exploration through dialogue
- Building a calm, welcoming UI that avoids appearance-based judgment
- Translating a real social pain point into a clear, testable product concept
What we learned
We learned how important presence and instant response are in creating engaging conversations. Small design decisions, such as timing, copy, and system feedback, have a significant impact on how safe and comfortable users feel. We also learned the value of focusing on one strong core loop instead of trying to build everything at once.
What's next for SoulTalk
Next, we’d like to test SoulTalk with real users to validate the conversation flow and reveal timing. We also want to explore moderation and safety features, and further develop SoulTalk as a broader connection platform, one that helps people meet through genuine conversation, not appearances.
Built With
- nextjs
- supabase
- tailwind
- typescript

Log in or sign up for Devpost to join the conversation.