Featured
Advertisement
-
-
Optoacoustic microscopy for detecting lipid fingerprints in living cells
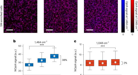
Sensing and mapping lipid species in living cells has been challenging. Here, we show that hyperspectral fingerprint opto-acoustic microscopy (HyFOPM) achieves label-free visualization of specific lipid species, including sphingomyelin and cholesterol, within living cells. This technology could offer insight into lipid metabolism and disease without requiring fluorescence or other exogenous tags.
-
-
Spotlight on methods to study cancer
Trending - Altmetric
-
Isotonic and minimally invasive optical clearing media for live cell imaging ex vivo and in vivo
-
Next-generation multicolor indicators for in vivo imaging of norepinephrine
-
Clustering the protein universe of life using DIAMOND DeepClust
-
Differentiation of sphingomyelin and cholesterol by hyperspectral mid-infrared detection of single-bond vibrational modes in the fingerprint region