Mapping Objects With JPA
         Java Persistence API 2.0
         Aaron Schram
         University of Colorado at Boulder




Thursday, March 31, 2011
Me
               PhD Candidate at the University of Colorado
               Prior to returning to CU I held several software
               engineering positions
                     Mocapay, Inc. (Mobile Payments)
                     Rally Software Development (Agile Tooling)
                     BEA Systems (Weblogic Portal, Now Oracle)
                     Lockheed Martin (IS & GS)


Thursday, March 31, 2011
Some History




Thursday, March 31, 2011
History
               A result of the JSR 317 Expert Group
                     Members included
                           Sun Microsystems, Inc.
                           Oracle
                           BEA Systems*
                           IBM
                           VMWare


Thursday, March 31, 2011
History Cont...

               Developed as a replacement for EJB 2 entity beans
               Version 2.0 was released Dec 10th, 2009
               Covers 2 areas of Object Relational Mapping (ORM)
                     Object relational metadata
                     Java Persistence Query Language (JPQL)




Thursday, March 31, 2011
History Cont...
               JPA 2.0 included consensus approval for new features
                     Expanded ORM functionality
                     Criteria query API
                     Standardization of query hints
                     Standardization of metadata for DDL generation
                     Validation support



Thursday, March 31, 2011
It’s Just A Specification*
               JPA is a specification used to detail what a reference
               provider should conform to when providing ORM
               functionality
                     It’s actually more than just a specification
                     A finalized Java Specification Request will include a
                     reference implementation
                     Since JPA is a finalized JSR an implementation is
                     provided
               There are many JPA reference implementations
                     Hibernate, EclipseLink, OpenJPA
Thursday, March 31, 2011
Hibernate

               The most popular JPA vendor is Hibernate (JBoss)
               JPA 1.0 was heavily influenced by Gavin King, the
               creator of Hibernate
                     Much of what exists in JPA is adopted directly from
                     the Hibernate project
                     Many key concepts such as mapping syntax and
                     central session/entity management exist in both



Thursday, March 31, 2011
Key Concepts
               JPA utilizes annotated Plain Old Java Objects (POJOs)
                     Define an EntityBean for persistence
                           @Entity
                     Define relationships between beans
                           @OneToOne
                           @OneToMany
                           @ManyToOne
                           @ManyToMany

Thursday, March 31, 2011
Key Concepts Cont...
               Primitive types and wrappers are mapped by default
                     String, Long, Integers, Double, etc.
               Mappings can be defined on instance vars or on
               accessor methods of the POJO
               Supports inheritance and embedding
               EntityManger is used to manage the state and life cycle
               of all entities within a give persistence context
               Primary keys are generated and accessed via @Id
               annotation

Thursday, March 31, 2011
An Example




Thursday, March 31, 2011
Office-Employees Example
               This was a common interview question at one
               of my previous employers




Thursday, March 31, 2011
Question:
         How could you model an employee management
         system using an ORM?
Thursday, March 31, 2011
In the interview we
         Question Details                                would build the
                                                        whole application
               Design an application that allows a customer to view all
               employees that physically reside in a specific office
               Each employee may only reside in one office
               Employees must have
                     First name, last name, phone number, id
               Each office must have
                                                     Here, we’ll just build
                     Name, postal address, id         out the model tier
               Any ORM will do, we’ll use JPA...

Thursday, March 31, 2011
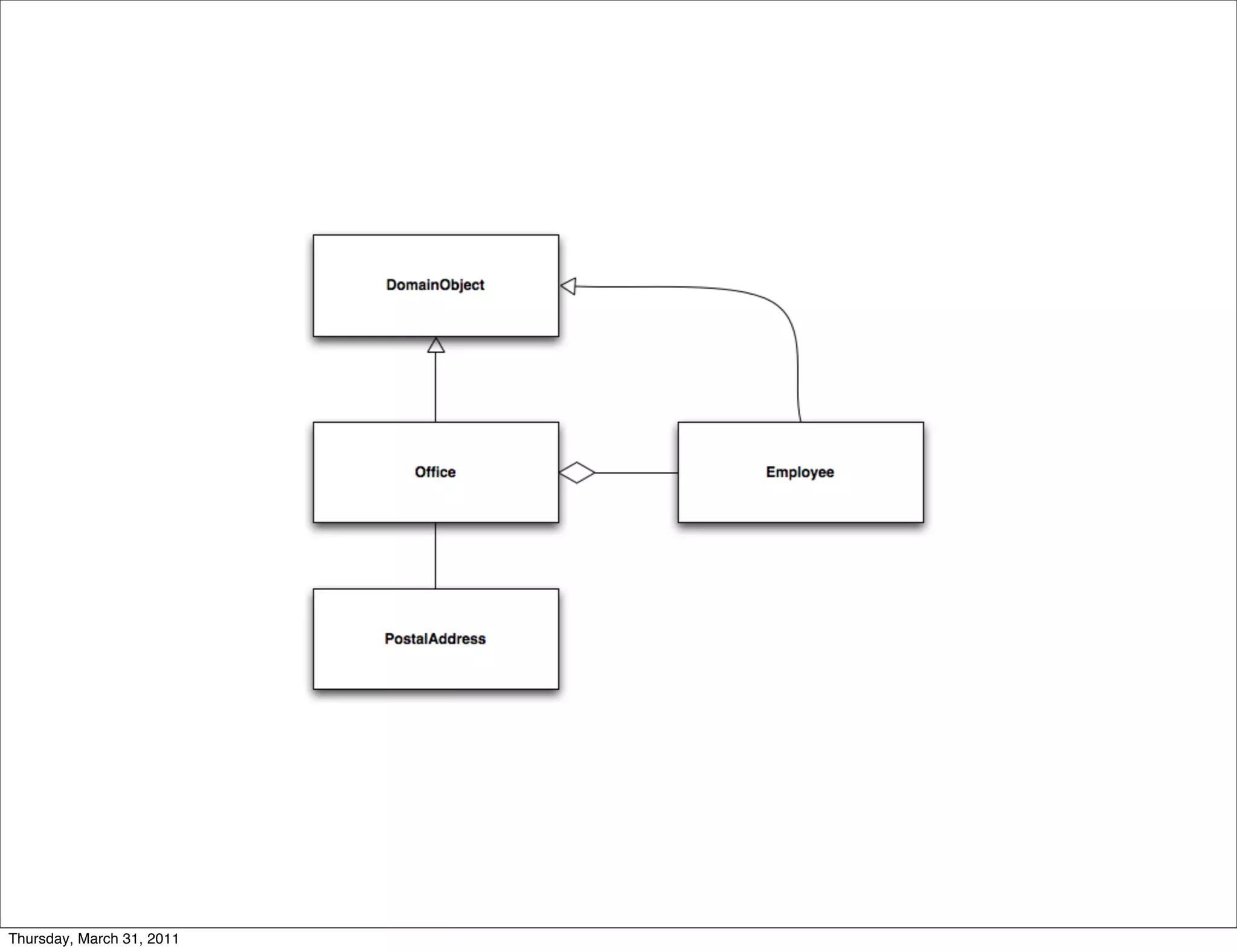
The Model




Thursday, March 31, 2011
Thursday, March 31, 2011
From Model to Code
               Our model contains four classes
                     Office
                     Employee
                     DomainObject
                     PostalAddress
               Office and Employee inherit from DomainObject
               DomainObject holds on to best practice attributes such
               as id, creation date, modified date, version, etc.
Thursday, March 31, 2011
From Model to Code Cont...

               @Entity must be used to tell JPA which classes are
               eligible for persistence
               @ManyToOne must be used to tell JPA there is an
               aggregation between Office and Employee
               We’ll show a use of @Embedded and @Embeddable
               for the Office-PostalAddress relationship
               As well as inheritance using @MappedSuperclass



Thursday, March 31, 2011
DomainObject




Thursday, March 31, 2011
This class is not to
      be directly persisted
           DB generated Id

    For optimistic locking


         Store as datetime
       Call these methods
       before creation and
           modification


Thursday, March 31, 2011
Office




Thursday, March 31, 2011
Eligible for
                   persistence

           Embed
     PostalAddress in the
     same table as Office




Thursday, March 31, 2011
PostalAddress




Thursday, March 31, 2011
Allow this object to
        be embedded by
          other objects




        State is an Enum
       that will be treated
      as a String (varchar)


Thursday, March 31, 2011
Employee




Thursday, March 31, 2011
Eligible for
                   persistence




     Defines the many to
     one association with
            Office


Thursday, March 31, 2011
Explanation
               @Embeddable and @Embedded
                     Allows for the attributes of an embedded class to be
                     stored in the same table as the embedding class
               @Enumerated
                     Allows for the value of an Enum to be stored in a
                     column in the class’s database table
               @MappedSuperclass
                     Allows for all attributes of the superclass to be
                     utilized by the subclasses
                     Duplicates all superclass attributes on subclass
                     tables
Thursday, March 31, 2011
The Database




Thursday, March 31, 2011
The Database
                     JPA is capable of generating the underlying database
                     for the developer
                     Most aspects of the generation are available for
                     customization
                           The defaults are generally good enough
                     Any @Entity causes the generation of a database
                     table. Our generated tables are:
                             Office table
                             Employee table

Thursday, March 31, 2011
Office Table
                               Field         Type
                                 id       bigint(20)
                            createDate     datetime
                           modifiedDate     datetime
                              version       int(11)
                               name      varchar(255)
                           addressOne    varchar(255)
                           addressTwo    varchar(255)
                                city     varchar(255)
                               state     varchar(255)
                             zipCode     varchar(255)
Thursday, March 31, 2011
Employee Table
                                Field        Type
                                  id      bigint(20)
                            createDate     datetime
                           modifiedDate     datetime
                               version      int(11)
                             firstName    varchar(255)
                             lastName    varchar(255)
     FK to                    location   varchar(255)
     Office
                           phoneNumber   varchar(255)
                              office_id    bigint(20)
Thursday, March 31, 2011
Take Aways




Thursday, March 31, 2011
Take Aways
                     JPA is a specification that a developer can code to in
                     order to easily leverage ORM technologies
                     There are a wide variety of vendors that implement
                     the specification
                           Coding to the spec allows the developer to be
                           flexible in their choice of vendor implementations
                           with limited ripple throughout the codebase
                     JPA greatly simplifies persistence of POJOs through
                     a small set of easily utilized annotations

Thursday, March 31, 2011
Questions?
         Aaron Schram
         aaron.schram@colorado.edu
Thursday, March 31, 2011

Mapping Java Objects with JPA

  • 1.
    Mapping Objects WithJPA Java Persistence API 2.0 Aaron Schram University of Colorado at Boulder Thursday, March 31, 2011
  • 2.
    Me PhD Candidate at the University of Colorado Prior to returning to CU I held several software engineering positions Mocapay, Inc. (Mobile Payments) Rally Software Development (Agile Tooling) BEA Systems (Weblogic Portal, Now Oracle) Lockheed Martin (IS & GS) Thursday, March 31, 2011
  • 3.
  • 4.
    History A result of the JSR 317 Expert Group Members included Sun Microsystems, Inc. Oracle BEA Systems* IBM VMWare Thursday, March 31, 2011
  • 5.
    History Cont... Developed as a replacement for EJB 2 entity beans Version 2.0 was released Dec 10th, 2009 Covers 2 areas of Object Relational Mapping (ORM) Object relational metadata Java Persistence Query Language (JPQL) Thursday, March 31, 2011
  • 6.
    History Cont... JPA 2.0 included consensus approval for new features Expanded ORM functionality Criteria query API Standardization of query hints Standardization of metadata for DDL generation Validation support Thursday, March 31, 2011
  • 7.
    It’s Just ASpecification* JPA is a specification used to detail what a reference provider should conform to when providing ORM functionality It’s actually more than just a specification A finalized Java Specification Request will include a reference implementation Since JPA is a finalized JSR an implementation is provided There are many JPA reference implementations Hibernate, EclipseLink, OpenJPA Thursday, March 31, 2011
  • 8.
    Hibernate The most popular JPA vendor is Hibernate (JBoss) JPA 1.0 was heavily influenced by Gavin King, the creator of Hibernate Much of what exists in JPA is adopted directly from the Hibernate project Many key concepts such as mapping syntax and central session/entity management exist in both Thursday, March 31, 2011
  • 9.
    Key Concepts JPA utilizes annotated Plain Old Java Objects (POJOs) Define an EntityBean for persistence @Entity Define relationships between beans @OneToOne @OneToMany @ManyToOne @ManyToMany Thursday, March 31, 2011
  • 10.
    Key Concepts Cont... Primitive types and wrappers are mapped by default String, Long, Integers, Double, etc. Mappings can be defined on instance vars or on accessor methods of the POJO Supports inheritance and embedding EntityManger is used to manage the state and life cycle of all entities within a give persistence context Primary keys are generated and accessed via @Id annotation Thursday, March 31, 2011
  • 11.
  • 12.
    Office-Employees Example This was a common interview question at one of my previous employers Thursday, March 31, 2011
  • 13.
    Question: How could you model an employee management system using an ORM? Thursday, March 31, 2011
  • 14.
    In the interviewwe Question Details would build the whole application Design an application that allows a customer to view all employees that physically reside in a specific office Each employee may only reside in one office Employees must have First name, last name, phone number, id Each office must have Here, we’ll just build Name, postal address, id out the model tier Any ORM will do, we’ll use JPA... Thursday, March 31, 2011
  • 15.
  • 16.
  • 17.
    From Model toCode Our model contains four classes Office Employee DomainObject PostalAddress Office and Employee inherit from DomainObject DomainObject holds on to best practice attributes such as id, creation date, modified date, version, etc. Thursday, March 31, 2011
  • 18.
    From Model toCode Cont... @Entity must be used to tell JPA which classes are eligible for persistence @ManyToOne must be used to tell JPA there is an aggregation between Office and Employee We’ll show a use of @Embedded and @Embeddable for the Office-PostalAddress relationship As well as inheritance using @MappedSuperclass Thursday, March 31, 2011
  • 19.
  • 20.
    This class isnot to be directly persisted DB generated Id For optimistic locking Store as datetime Call these methods before creation and modification Thursday, March 31, 2011
  • 21.
  • 22.
    Eligible for persistence Embed PostalAddress in the same table as Office Thursday, March 31, 2011
  • 23.
  • 24.
    Allow this objectto be embedded by other objects State is an Enum that will be treated as a String (varchar) Thursday, March 31, 2011
  • 25.
  • 26.
    Eligible for persistence Defines the many to one association with Office Thursday, March 31, 2011
  • 27.
    Explanation @Embeddable and @Embedded Allows for the attributes of an embedded class to be stored in the same table as the embedding class @Enumerated Allows for the value of an Enum to be stored in a column in the class’s database table @MappedSuperclass Allows for all attributes of the superclass to be utilized by the subclasses Duplicates all superclass attributes on subclass tables Thursday, March 31, 2011
  • 28.
  • 29.
    The Database JPA is capable of generating the underlying database for the developer Most aspects of the generation are available for customization The defaults are generally good enough Any @Entity causes the generation of a database table. Our generated tables are: Office table Employee table Thursday, March 31, 2011
  • 30.
    Office Table Field Type id bigint(20) createDate datetime modifiedDate datetime version int(11) name varchar(255) addressOne varchar(255) addressTwo varchar(255) city varchar(255) state varchar(255) zipCode varchar(255) Thursday, March 31, 2011
  • 31.
    Employee Table Field Type id bigint(20) createDate datetime modifiedDate datetime version int(11) firstName varchar(255) lastName varchar(255) FK to location varchar(255) Office phoneNumber varchar(255) office_id bigint(20) Thursday, March 31, 2011
  • 32.
  • 33.
    Take Aways JPA is a specification that a developer can code to in order to easily leverage ORM technologies There are a wide variety of vendors that implement the specification Coding to the spec allows the developer to be flexible in their choice of vendor implementations with limited ripple throughout the codebase JPA greatly simplifies persistence of POJOs through a small set of easily utilized annotations Thursday, March 31, 2011
  • 34.
    Questions? Aaron Schram [email protected] Thursday, March 31, 2011