Inspiration
We sought to play a part in the drone revolution by tacking issues over safety when it comes to flying unmanned aerial vehicles (UAV). The headlines are rampant with all variety of UAV related incidents ranging from a drone crashing on the White House lawn to a "drone attack" on German Chancellor Angela Merkel. Such things are usually preventable through common sense and good sleeping patterns but there is an point to be made over whether a fail-safe should be implemented. Like with the Pokémon GO craze a couple years ago, the protection of privacy and private property needs to be emphasised because like the annoying Pokémon trainer who trespasses on your lawn to capture their 300th Pikachu (to achieve that sweet Pikachu fan medal of course), UAVs also pose an existential threat to this.
Thus our idea of using the Geofence Software System for UAVs was born. By ensuring the proper use of UAVs and an introduction of fail-safes to force them to keep from crashing, we can help keep our communities safe as technology advances and UAVs become more widely owned.
What it does
The software ensures that UAVs do not fly too closely to restricted areas such as buildings so that they do not crash into them.
How we built it
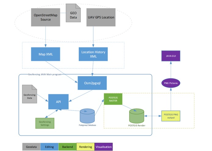
We built this software with codes formed through the use of Azure, java, PostgreSQL, PostGIS and the map data from openstreetmap.org.
- We first downloaded the map data from openstreetmap.org
- We imported the data into PostgreSQL with the help from PostGIS which was hosted by Azure
- We used java as a controller to organise the spatial data
- We used PostGIS to work out the special relations between UAVs and buildings
- We built graphic user interface with java swing
Challenges we ran into
- Learning or refreshing our knowledge on java
- Creating codes to force UAVs to differentiate between restricted and unrestricted areas
- Generating maps to create hypothetical flight paths for the UAVs
- Working past dinner time and only being left the vegetarian pizzas. Jk, thanks for the pizzas!
Accomplishments that we're proud of
- Fully Open Sourced
- Using Azure to host the PostgreSQL database and POSTGIS.
- Drawing up an effective plan to ensure that UAVs do not stray away from their original purposes by irresponsibly crashing into buildings
- Working well together as a diverse, multi-disciplinarian team (Historian, CS, Aerospace) and each provided unique perspectives on the project based on our respective degrees, experiences and interests
What we learned
Like with our previous project on the subject of Artificial Intelligence, we learnt a lot in terms of coding as well as the importance of keeping UAVs a fun and safe device to own.
We have learnt many GIS algorithms including working out distances between many objects.
What's next for Droning on about Geofence?
We believe that Geofence Software System is an important tool in carrying out flights for UAV operations in areas with various obstacles. Future ideas include 3D image integration (essential for indoor use of UAVs), airspace integration, the creation of a Geofence Software Operation Manual and a dynamic buffer range.
We understand that our project effectively limits the freedom of flying drones. Out of principle we emphasise a purely opt in or out method of implementing this fail-safe, thus giving the consumer the right to choose. It will be up to authorities to deliberate and ultimately determine whether such things should be required by law.
Source Code: See in GitHub link


Log in or sign up for Devpost to join the conversation.