-
-
Turn any topic into a complete course with interactive visualizations. AI agents collaborate to create personalized learning paths.
-
From single query to complete course: AI creates structured chapters with custom visuals and interactive learning experiences.
-
Create courses tailored to you.
-
From text to interactive simulations: AI creates engaging course content that lets students experience concepts, not just read them.
-
Beyond static courses: AI generates interactive content + provides real-time tutoring. Ask questions, get instant expert responses.
-
Get instant dynamic feedback on your answers to the Quizzes.
-
And of course you can also take notes on what you have learned.
-
-
-
Nexora-AI: Revolutionizing Education with Multi-Agent LLMs and Dynamic React Visualizations
🎯 Inspiration
Traditional AI-generated educational content is static, text-heavy, and frankly boring. We've all seen LLMs produce walls of text that explain concepts without truly showing them. When we set out to build Nexora AI, we had a bold vision: create an AI-powered learning platform that doesn't just generate text-based courses, but produces rich, interactive educational experiences with dynamic visualizations, charts, and interactive components.
The Google Cloud Multi-Agents Hackathon challenged us to rethink fundamental assumptions about AI output. Why should AI be limited to text when it could generate entire interactive experiences?

🚀 What it does
Nexora AI transforms simple user queries like "I want to learn about the solar system" into comprehensive, interactive courses featuring:
- Dynamic 3D Visualizations - Watch planets orbit in real-time, explore Earth's layers, or see algorithm visualizations in action

- Interactive Charts & Graphs - Data comes alive with Plotly-powered scientific visualizations and Recharts components
- Adaptive Learning Paths - AI-generated course structures that adapt to your learning style
- React-Powered Interactivity - Every explanation includes interactive components you can manipulate
- Smart Assessment - Quizzes that also use React components for engaging, visual problem-solving
Live Demo: nexora-ai.de
🏗️ How we built it
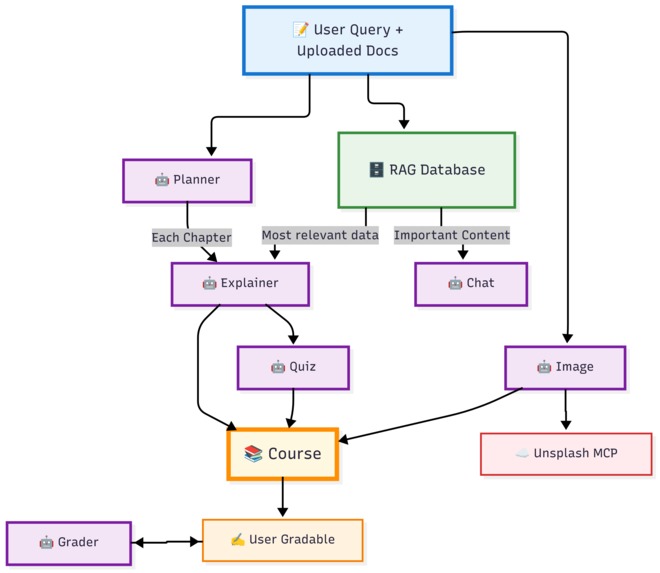
Revolutionary Multi-Agent Architecture
Nexora leverages the Google Cloud Agent Development Kit (ADK) to orchestrate multiple specialized agents:
- Course Planner Agent - Generates overall course structure and learning objectives
- Content Creator Agent - Produces chapter content with educational explanations
- Explainer Agent - Creates interactive React components with visualizations
- Quiz Generator Agent - Develops adaptive assessments using React components
- Interactive Chat Agent - Provides contextual support throughout learning
- Image Agent - Sources relevant visual content via external APIs
Agent Structure
The Breakthrough: React Code as LLM Output
Instead of generating static text or markdown, we made a bold decision:
Let the LLM output raw React code directly.
Our agents generate React components using:
- Plotly for complex scientific and mathematical visualizations
- Recharts for data visualization and charts
- React-Flow for flowcharts and algorithm visualizations
- LaTeX rendering for mathematical equations
- Syntax highlighting for code examples
Tech Stack
Backend:
- Python 3.12 with FastAPI
- Google Cloud Agent Development Kit (ADK)
- Multiple Gemini models (2.5-Pro, 2.5-Flash, 2.5-Flash-Lite)
- MySQL + ChromaDB for data storage
- Docker containerization
Frontend:
- React with Vite
- Mantine UI components
- Tailwind CSS
- Dynamic React component rendering
Validation Pipeline:
- ESLint analysis for code quality
- Security validation to prevent code injection
- Multi-iteration feedback loops for code improvement
🔥 Challenges we ran into
- Code Generation Reliability - Getting LLMs to consistently generate valid, executable React code was initially problematic. We solved this with a sophisticated validation pipeline and iterative feedback loops.
- Agent Coordination - Managing state consistency across multiple agents while maintaining course coherence required careful orchestration through the ADK.
- Security Concerns - Executing AI-generated code posed security risks. We implemented comprehensive validation and sandboxing.
- Performance Optimization - Rendering complex visualizations while maintaining smooth user experience required significant optimization.
- Context Management - Ensuring agents maintained context about the overall course while focusing on their specific tasks.
🏆 Accomplishments that we're proud of
- Mastered React Code Generation - We believe to successfully have LLMs generate production-ready React components at scale
- Seamless Multi-Agent Orchestration - The ADK enabled us to create a complex system that feels simple to users
- Visual Learning Revolution - Transformed abstract concepts into tangible, interactive experiences
- Production-Ready Platform - Built a fully functional platform deployed at nexora-ai.de
- Google ADK Innovation - Pushed the boundaries of what's possible with the Agent Development Kit
📚 What we learned
- LLMs are more capable than expected - Modern language models can generate sophisticated, functional code when properly guided and validated
- Multi-agent coordination is powerful - The ADK's orchestration capabilities enabled complexity that would be impossible with single-agent approaches
- User experience is everything - Technical innovation means nothing without intuitive, engaging user interfaces
- Validation is critical - Robust testing and validation pipelines are essential when dealing with AI-generated code
- Visual learning works - Interactive visualizations dramatically improve comprehension compared to static text
🔮 What's next for Nexora
- Collaborative Learning - Multi-user courses and peer interaction features
- Advanced Analytics - Learning pattern analysis and personalized recommendations
- Mobile Applications - Native iOS and Android apps for learning on-the-go
- Enterprise Integration - B2B solutions for corporate training and education institutions
- Global Accessibility - Multi-language support and accessibility improvements
- Flash Cards - Utilise active recall for optimal memorisation
👥 Built with ❤️ by Team Nexora Markus Huber - Software Architect Luca Bozzetti - AI Engineer Jonas Hoerter - RAG Specialist Matthias Meierlohr - UI/UX Wizard
Try Nexora AI today: nexora-ai.de
Tags: #adkhackathon #GoogleCloud #AI #Education #React #LLM #MultiAgent
The future of AI isn't just about generating better text — it's about generating better experiences. And with tools like the ADK making multi-agent coordination seamless, we're just scratching the surface of what's possible.
Built With
- chromadb
- docker
- fastapi
- google-adk
- google-cloud
- javascript
- mysql
- python
- react
- vite

Log in or sign up for Devpost to join the conversation.