1. 新たに発見された脳ネットワークは、ヘルパー細胞から成る「秘密のシステム」である Newfound brain network is a ‘secret system’ made of helper cells (www.nature.com)
2. 加齢と死亡率における遺伝的要因と体細胞的要因のトレードオフの動態 Dynamics of genetic and somatic trade-offs in ageing and mortality (www.nature.com)
4. 急速な冷却が、太陽系における最初の隕石の形成を決定づけた Rapid cooling shaped the formation of the first meteorites in the Solar System (www.nature.com)
5. 人間の協力関係は、絶えず崩壊と修復を繰り返している Human cooperation undergoes constant breakdown and repair (www.nature.com)
6. 「跳躍遺伝子」は、院内感染を引き起こす細菌が迅速に適応するのを助ける ‘Jumping genes’ help a bacterium that causes hospital infections to adapt quickly (www.nature.com)
7. 海洋生物学研究所の「おとぎ話」を生き続けさせる Keeping the ‘fairy tale’ of the Marine Biological Laboratory alive (www.nature.com)
8. コウモリ由来のコロナウイルスは、これまで知られていなかった経路を通じてヒトの細胞に侵入する可能性がある A bat coronavirus can enter human cells through a previously unknown gateway (www.nature.com)
10. ある細胞死関連タンパク質が、腸の修復において予想外の役割を果たしている A cell-death protein has an unexpected role in intestinal repair (www.nature.com)
11. 中国南部におけるがんの素因は、ヒトとウイルスの遺伝的変異の特定の組み合わせによって説明される Specific combinations of human and viral genetic variants explain a cancer predisposition in southern China (www.nature.com)
12. メガネ不要のディスプレイは、2Dと3Dを切り替えることができます Glasses-free display switches between 2D and 3D (www.nature.com)
13. バルク金属ガラスにおけるセラミック並みの強度と金属的な靭性 Ceramic-like strength and metallic toughness in a bulk metallic glass (www.nature.com)
14. 4本鎖ペグRNAにより、プログラム可能な効率的な大規模ゲノム挿入が可能となる Quadruple pegRNA enables programmable and efficient large genomic insertion (www.nature.com)
15. カスフォファンギンによる真菌β-1,3-グルカン合成酵素阻害の構造的基盤 Structural basis of fungal β-1,3-glucan synthase inhibition by caspofungin (www.nature.com)
16. ミューオンのg²におけるハドロン真空分極のハイブリッド計算(精度0.48%) Hybrid calculation of hadronic vacuum polarization in muon g 2 to 0.48% (www.nature.com)
17. α-RuCl3のフォノン・ホール粘度と固有熱ホール効果 Phonon Hall viscosity and the intrinsic thermal Hall effect of α-RuCl3 (www.nature.com)
18. 自律型ロボットでトップクラスの卓球選手を圧倒する Outplaying elite table tennis players with an autonomous robot (www.nature.com)
20. 10年にわたる温暖化が、草原の土壌における抗生物質耐性を加速させている Decade-long warming accelerates antibiotic resistance in grassland soils (www.nature.com)
21. 転移因子により、エンテロコッカス・フェシウムの急速な適応が促進されている Transposable elements are driving rapid adaptation of Enterococcus faecium (www.nature.com)
22. アメリカ先住民の進化の歴史と独自の遺伝的多様性 The evolutionary history and unique genetic diversity of Indigenous Americans (www.nature.com)
23. 初期の線維化ニッチは、腫瘍の増殖を許容する微小環境を形成する Early fibrotic niches establish tumour-permissive microenvironments (www.nature.com)
24. ガーネット固体電解質における機械的駆動によるリチウムデンドライトの浸透 Mechanically driven Li dendrite penetration in garnet solid electrolyte (www.nature.com)
25. 配向スピン空間群を用いた磁気秩序の対称性分類 Symmetry classification of magnetic orders using oriented spin space groups (www.nature.com)
26. ハートノーズコウモリのアルファコロナウイルスは、ヒトのCEACAM6を利用して細胞に侵入する Heart-nosed bat alphacoronaviruses use human CEACAM6 to enter cells (www.nature.com)
27. H₂O₂は、植物の酸素感知機構を転用して、低酸素状態後の反応を調節する H2O2 repurposes plant O2 sensing to regulate post-hypoxia responses (www.nature.com)
28. 印刷可能なメタアセンブリにより、相乗的な発色が実現される Printable meta-assemblies enable synergetic colouration (www.nature.com)
29. 染色体融合は、自己倍数体ゲノムの再二倍体化を引き起こす Chromosomal fusions trigger rediploidization of autopolyploid genomes (www.nature.com)
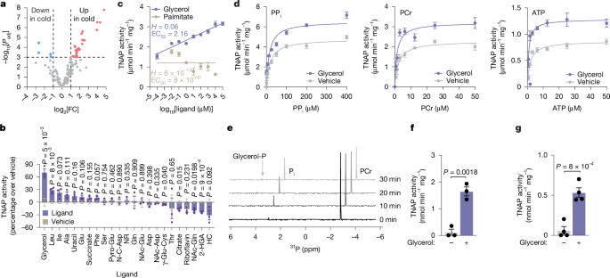
30. 熱産生および鉱化作用におけるグリセロールによるTNAP活性化 Glycerol-driven TNAP activation in thermogenesis and mineralization (www.nature.com)
31. 界面での電子移動における再編成エネルギーの電子的起源 Electronic origin of reorganization energy in interfacial electron transfer (www.nature.com)
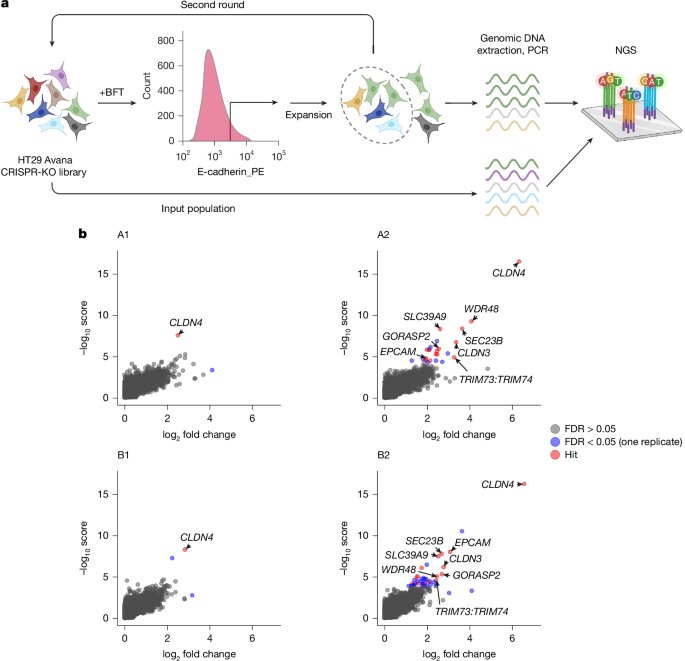
32. 発がん性を持つ細菌毒素がクラウディン-4に結合し、E-カドヘリンを切断する A pro-carcinogenic bacterial toxin binds claudin-4 to cleave E-cadherin (www.nature.com)
33. 太陽系で最初に形成された固体の非平衡凝縮 Non-equilibrium condensation of the first Solar System solids (www.nature.com)
34. Netrin1の阻害は、膵臓がんにおける化学療法への耐性を軽減する Netrin1 blockade alleviates resistance to chemotherapy in pancreatic cancer (www.nature.com)
35. メタサーフェス・レンチキュラーレンズによる2D–3D表示の切り替え Switchable 2D–3D display through a metasurface lenticular lens (www.nature.com)
36. ミオシンによるF-アクチン再編成が、機械受容性タンパク質の認識を可能にする Myosin forces remodel F-actin for mechanosensitive protein recognition (www.nature.com)
37. 極限磁場向けの効率最適化された相対論的プラズマハーモニクス Efficiency-optimized relativistic plasma harmonics for extreme fields (www.nature.com)
38. OTOF関連難聴に対する多施設共同遺伝子治療:最大2.5年間の追跡調査 Multicentre gene therapy for OTOF-related deafness followed up to 2.5 years (www.nature.com)
39. アストロサイトは、可塑的なネットワークを通じて特定の脳領域をつなぎ合わせている Astrocytes connect specific brain regions through plastic networks (www.nature.com)
40. 白質病変が灰白質の炎症とシナプスの喪失を引き起こす Focal white matter lesions drive grey matter inflammation and synapse loss (www.nature.com)
41. カスパーゼ5はAPCの切断を介してWntシグナルを増幅させ、腸の恒常性を促進する Caspase 5c amplifies Wnt via APC cleavage to promote intestinal homeostasis (www.nature.com)
43. エリート選手にも勝てる卓球ロボット「エース」をご紹介します Meet Ace, the table-tennis robot that can beat elite players (www.nature.com)
45. 細胞および組織におけるグリコーゲンおよび代謝産物のユビキチン化 Ubiquitination of glycogen and metabolites in cells and tissues (www.nature.com)
46. 大規模言語モデルの精度を評価することは、幻覚の発生を促す Evaluating large language models for accuracy incentivizes hallucinations (www.nature.com)
47. 時代の要請に応える:科学分野の慈善活動がどのようにその活動範囲を広げているか Meeting the moment: how scientific philanthropies are expanding their reach (www.nature.com)
48. 競争の激しい環境下で慈善資金を確保する方法 How to secure philanthropic funding in a competitive climate (www.nature.com)
51. 著者による訂正:細胞骨格の不安定性を解消することによる、強固な細胞質局在化 Author Correction: Robust cytoplasmic partitioning by solving a cytoskeletal instability (www.nature.com)
53. ワクチンや生乳などに関する根拠のない主張を信じている人が「驚くほど」多い ‘Staggering’ number of people believe unproven claims about vaccines, raw milk and more (www.nature.com)
55. 誤解されがちな性染色体:X染色体が健康に与える影響 The misunderstood sex chromosome: how X affects your health (www.nature.com)
56. 米国、精神作用薬の研究を加速――謎に包まれた「イボガイン」を含む US speeds research into mind-altering drugs — including mysterious ''ibogaine'' (www.nature.com)
58. 「ビッグG」はどれほどの大きさなのか? 重力の強さを測定するための10年にわたる取り組みを経て、謎はさらに深まる How big is Big G? Mystery deepens after ten-year effort to measure gravity’s strength (www.nature.com)
59. ワクチンの普及により、マラリアによる死亡者数は減少するはずであり、増加するはずはない Vaccines mean malaria deaths should be falling — not rising (www.nature.com)
61. チェルノブイリ事故から40年、さらなる原子力災害は避けられない――その備えを Forty years after Chernobyl, more nuclear disasters are inevitable — plan for them (www.nature.com)
62. AIによる破滅的な警告の声が高まっている。それらは現実的なものなのだろうか? AI doom warnings are getting louder. Are they realistic? (www.nature.com)
63. 本日のブリーフィング:運動持久力において免疫細胞が果たす意外な役割 Daily briefing: Immune cells have a surprising role in exercise endurance (www.nature.com)
64. 個別化されたCRISPR療法はまもなく数千人に提供される見込み――その仕組みとは Personalized CRISPR therapies could soon reach thousands — here’s how (www.nature.com)
65. テニュア昇進のための申請書類を完璧にまとめるためのステップバイステップガイド A step-by-step guide to nailing your tenure promotion package (www.nature.com)
66. 人間立ち入り禁止:科学分野のAIエージェントが独自のソーシャルネットワークを構築 No humans allowed: scientific AI agents get their own social network (www.nature.com)
67. アフリカの洞窟で撮影された「コウモリの饗宴」を捉えた動物動画が、致死性ウイルスの感染経路解明の手がかりとなる ‘Bat feast’ animal videos at African cave offer clues to how deadly viruses spread (www.nature.com)
68. バグが見つかりましたか?科学ソフトウェアのエラーを特定する方法をご紹介します Got bugs? Here’s how to catch the errors in your scientific software (www.nature.com)
70. 本日のブリーフィング:9時から5時までの勤務で博士号取得は可能か? Daily briefing: Is a nine-to-five PhD possible? (www.nature.com)
72. スリル満点、軽薄、時間の無駄――アルテミス2号の月探査ミッションに賛否両論 Thrilling, frivolous, a waste: not everyone’s happy about the Artemis II Moon mission (www.nature.com)
73. 磁気ミューオン測定と遺伝子治療の進展が、300万ドルのブレークスルー賞を受賞 Magnetic muon measurements and gene-therapy advances win US3 million Breakthrough prizes (www.nature.com)
74. 米国の議員らが科学出版の慣行に対する監視を強化している US lawmakers intensify scrutiny of scientific-publishing practices (www.nature.com)
75. 免疫細胞は、運動持久力において意外な役割を果たしている Immune cells have a surprising role in exercise endurance (www.nature.com)
77. 本日のブリーフィング:AIシステムは他のモデルにバイアスを「植え付ける」可能性がある Daily briefing: AI systems can ‘teach’ biases to other models (www.nature.com)
79. 「科学を守る必要がある」:米中間選挙で過去最多の研究者が立候補 ‘Science needs defending’: record number of researchers run for office in US mid-terms (www.nature.com)
80. 解明:男女の脳細胞における遺伝子発現の違い Revealed: how male and female brain cells differ in gene activity (www.nature.com)
81. 脳-機械インターフェースが、広く利用されている神経信号の起源を解明 Brain–machine interface reveals the origin of a widely used neural signal (www.nature.com)
82. 量子コンピューターが医療分野に挑む:光感受性抗がん剤が200万ドルのコンテストで優勝 Quantum computers take on health care: light-sensitive cancer drugs win US2 million contest (www.nature.com)
83. 「9時から5時までの博士号取得」:単なる神話か、それとも実現可能な目標か? The nine-to-five PhD: mere myth or an achievable goal? (www.nature.com)
86. デイリー・ブリーフィング:「若返りミラー」が、より鮮明な子供時代の記憶を呼び覚ます Daily briefing: Youthifying ''mirror'' brings back more vivid childhood memories (www.nature.com)
87. 本日のブリーフィング:空気中にはDNAが満ちている――そこから何がわかるのか Daily briefing: The air is full of DNA — here’s what it can teach us (www.nature.com)
88. 金星の透き通らないヘイズは、宇宙塵でできている可能性がある Venus’s impenetrable haze could be made of cosmic dust (www.nature.com)
89. 著者による訂正:HER2発現は、循環血液中の乳がん細胞における動的な機能状態を特定する Author Correction: HER2 expression identifies dynamic functional states within circulating breast cancer cells (www.nature.com)
90. 画期的な古代ゲノム研究が、人類の進化が予想外に加速したことを明らかにした Landmark ancient-genome study shows surprise acceleration of human evolution (www.nature.com)
91. 大規模ながん研究が「適応外」治療の有効性を明らかに Giant cancer study reveals effectiveness of ‘off label’ treatments (www.nature.com)
92. 標的療法の個別化された適応外使用は、どの程度有効なのでしょうか? How effective is the personalized off-label use of targeted cancer treatment? (www.nature.com)
93. 健康そのもの:生体ドナーからのヒト肝臓の遺伝子発現マップ A picture of health: gene-expression maps of the human liver from living donors (www.nature.com)
94. 悪影響:LLMは隠れたシグナルを通じて悪意のある特性を伝播させる可能性がある Bad influence: LLMs can transmit malicious traits using hidden signals (www.nature.com)
95. 標的化ツールにより、治療用ミトコンドリア移植の効率が向上 Therapeutic mitochondria transplants made more efficient with targeting tool (www.nature.com)
96. AIモデルは、他のシステムを訓練する際に、無意識のうちに危険な行動を伝播させてしまう AI models ‘subliminally’ transmit unsafe behaviours when training other systems (www.nature.com)
97. 遺伝子編集細胞の分子プロファイリングにより、共通する薬剤耐性メカニズムが明らかになった Molecular profiling of gene-edited cells reveals shared drug-resistance mechanisms (www.nature.com)
98. AIが、廃熱を電気に変換するデバイスの設計を加速させる AI speeds up design of devices that turn waste heat into electricity (www.nature.com)
99. コンポーザブルなニューラルエミュレータが熱電発電機の設計を加速する Composable neural emulators accelerate thermoelectric generator design (www.nature.com)
100. EBV株は宿主のHLAと相互作用し、鼻咽頭がんのリスクを高める EBV strain interacts with host HLA to drive nasopharyngeal carcinoma risk (www.nature.com)
101. PerturbFateを用いたメラノーマの薬剤耐性に関与する収束性調節因子の同定 Mapping convergent regulators of melanoma drug resistance by PerturbFate (www.nature.com)
102. 可視光用メタレンズの秒間300枚のロール・ツー・ロール製造 300-unit-per-second roll-to-roll manufacturing of visible metalenses (www.nature.com)
104. 言語モデルは、データに含まれる隠れたシグナルを通じて行動的特徴を伝達する Language models transmit behavioural traits through hidden signals in data (www.nature.com)
105. 母親の攻撃性の増減を支える神経メカニズム The neural mechanisms supporting the rise and fall of maternal aggression (www.nature.com)
106. 半導体レーザーにおける連続可変コヒーレントパルス発生 Continuously tunable coherent pulse generation in a semiconductor laser (www.nature.com)
107. SCFFBXO42のテンプレート依存性スキャフォールディングは、PP2Aの分解を調節する Template-driven scaffolding of SCFFBXO42 regulates PP2A degradation (www.nature.com)
108. 早期大腸がんにおいて、腫瘍胎児性可塑性の出現は普遍的に見られる Emergence of oncofetal plasticity is ubiquitous in early colorectal cancers (www.nature.com)
109. Cas9によるメチル化依存性編集の分子的基盤 Molecular basis for methylation-sensitive editing by Cas9 (www.nature.com)
111. 生体ドナー由来の健康なヒト肝臓の空間アトラス A spatial atlas of the healthy human liver from live donors (www.nature.com)
112. 特定の細胞種を標的としたミトコンドリア移植により、細胞の変性が回復する Cell-type-targeted mitochondrial transplantation rescues cell degeneration (www.nature.com)
113. ゲノム解析に基づく適応外治療の予後評価 Prospective evaluation of genomics-guided off-label treatment (www.nature.com)
114. mRNAワクチンは、CD8 T細胞のプライミングにおいて従来とは異なる経路を介して作用する mRNA vaccines engage unconventional pathways in CD8 T cell priming (www.nature.com)
116. 古代DNAが、西ユーラシア全域にわたる広範な方向性選択を明らかにした Ancient DNA reveals pervasive directional selection across West Eurasia (www.nature.com)
117. 脳全体の血流量は、対立する神経集団を反映している Brainwide blood volume reflects opposing neural populations (www.nature.com)
118. 火星の初期の海にみられる地形学的特徴の特定 Identifying the topographic signature of early Martian oceans (www.nature.com)
119. 線形RAGスキャンは、Igκ可変領域レパートリーの編集を仲介する Linear RAG scanning mediates editing of Igκ variable region repertoires (www.nature.com)
120. 五酸化タンタルを用いた非線形フォトニクスのモノリシック3D集積 Monolithic 3D integration of tantalum pentoxide nonlinear photonics (www.nature.com)
121. カルボニル基の置換により、環状ケトンが飽和ヘテロ環へと変換される Carbonyl swapping converts cyclic ketones to saturated heterocycles (www.nature.com)
122. 編集部からの懸念表明:特定の遺伝的要素を持つヒト腫瘍細胞の作製 Editorial Expression of Concern: Creation of human tumour cells with defined genetic elements (www.nature.com)
123. 撤回に関する注記:オスのゼブラフィンチの求愛歌に秘められた適応度 Retraction Note: The hidden fitness of the male zebra finch courtship song (www.nature.com)
124. 細胞質格子は、哺乳類の卵母細胞内に存在するメガダルトン級の貯蔵複合体である Cytoplasmic lattices are megadalton storage complexes in mammalian oocytes (www.nature.com)
125. 若年層のがん増加を受け、検診の拡大を求める声が高まっている――しかし、その代償は何か? Early-onset cancer fuels calls for wider screening — but at what cost? (www.nature.com)
126. 世界的にがんの罹患率が上昇している。各国はどのように対応しているのだろうか? Global cancer rates are rising. How are countries reacting? (www.nature.com)
127. がんの生存率を向上させるには、困難な政策上の決断が必要となる Improving cancer survival rates will require hard policy choices (www.nature.com)
128. 『ネイチャー・インデックス』におけるがん研究のトップ機関は以下の通りです Here are the top locations for cancer research in the Nature Index (www.nature.com)
131. 私は学部生の海外研究旅行の引率をすることになっていた。ところが、ビザの発給が却下されてしまった。 I was set to lead an undergraduate research trip abroad. Then my visa was denied (www.nature.com)
132. なぜ化石燃料の増産ではイランのエネルギー危機は解決しないのか Why more fossil fuels won’t fix the Iran energy crisis (www.nature.com)
133. 中国の「緑の万里の長城」は、世界の砂漠化を防ぐ取り組みを牽引できるだろうか? Can China’s Great Green Wall shape efforts to keep the world’s deserts at bay? (www.nature.com)
135. 数十ものAI疾病予測モデルが、信頼性に欠けるデータを用いて学習されていた Dozens of AI disease-prediction models were trained on dubious data (www.nature.com)
136. イメージングインターフェースによって制御されるバルク酸素のスピルオーバー Imaging interface-controlled bulk oxygen spillover (www.nature.com)
138. NSF、予想外の動きで人気のある博士課程フェローシップを過去最多の件数授与 NSF awards record number of coveted PhD fellowships in surprise move (www.nature.com)
139. 「面目を保つ」:なぜ顔の傷跡は背中の傷跡よりも小さいのか Saving face: why facial scars are smaller than back scars (www.nature.com)
140. 再現性のあるペロブスカイト太陽電池のための自律型閉ループフレームワーク Autonomous closed-loop framework for reproducible perovskite solar cells (www.nature.com)
141. 甲状腺自己免疫疾患における免疫チェックポイント変異のポリクローナル選別 Polyclonal selection of immune checkpoint mutations in thyroid autoimmunity (www.nature.com)
142. 「宇宙開発競争」を止めよう:宇宙探査は人類共通の取り組みでなければならない Stop the ‘space race’: space exploration must be a shared human endeavour (www.nature.com)
143. 研究者たち:断片化したデジタルアイデンティティを監査する方法 Researchers: here’s how to audit your fragmented digital identity (www.nature.com)
145. 主要なAIカンファレンスへのボイコットが、拡大する米中間の溝を浮き彫りにしている Boycott of major AI conference exposes a growing US–China divide (www.nature.com)
146. オルバーン氏の失脚が世界の研究に与える意味 What Orbán’s fall from power means for research around the world (www.nature.com)
148. 空気中にはDNAが満ち溢れている――科学者たちはそれをどのように活用しているのか The air is full of DNA — here’s what scientists are using it for (www.nature.com)
149. デイリー・ブリーフィング:博士課程の学生が指導教官から聞きたいと思った14のこと Daily briefing: 14 things PhD students liked hearing from their supervisors (www.nature.com)
151. AIエージェントは、わずか数日で人間の社会的ダイナミクスを再現する AI agents replicate human social dynamics in days (www.nature.com)
152. 基礎データが揃うまでは、深海鉱物資源開発を進めてはならない Deep-sea mining mustn’t go ahead until there are baseline data (www.nature.com)
154. 本日の速報:CAR-T細胞療法が3つの自己免疫疾患の進行を食い止める Daily briefing: CAR-T-cell therapy keeps a trio of autoimmune diseases at bay (www.nature.com)
155. 厳重な警備の研究所から盗まれたとされるウイルスが、ブラジルで波紋を呼んでいる Viruses allegedly stolen from high-security lab cause stir in Brazil (www.nature.com)
156. 人間の科学者は、複雑な課題において最先端のAIエージェントを圧倒している Human scientists trounce the best AI agents on complex tasks (www.nature.com)
157. 32万件の職歴を分析した大規模な調査によると、生産性の高い研究者はその状態を維持していることが示唆されている Huge analysis of 320,000 careers suggests that productive researchers stay that way (www.nature.com)
158. 研究をどのように活用して人道支援活動に役立てているか How I harness research to inform humanitarian relief efforts (www.nature.com)
159. 私たちの博士課程の指導教官が正しく行っていた14のこと、そしてそれがなぜ重要だったのか 14 things our PhD supervisors got right and why it mattered (www.nature.com)
161. 歴史的な月周回飛行におけるアルテミス2号の科学者たちの舞台裏 Behind the scenes with Artemis II’s scientists during the historic Moon fly-by (www.nature.com)
162. 人生とキャリアの中盤:2つの試みを同時に両立させる The middle years of my life and career: balancing two experiments at once (www.nature.com)
163. 【本日の速報】細胞の老化を逆転させる治療法が、まもなくヒトを対象とした臨床試験に入る Daily briefing: A treatment to reverse cellular ageing is about to be tested in people (www.nature.com)
165. 著者による訂正:マルチオミクス解析により、健康な成人における加齢に伴う免疫動態が明らかになった Author Correction: Multi-omic profiling reveals age-related immune dynamics in healthy adults (www.nature.com)
167. 取引される野生動物のほぼ半数が、病原体を保有している Almost half of traded wildlife carry disease-causing pathogens (www.nature.com)
168. 学術的不正行為はデータベース化されるべきか? 米国で提案されたデータベースが議論を呼んでいる Should academic misconduct be catalogued? Proposed US database sparks debate (www.nature.com)
169. 月周回飛行の際、私はアルテミス2号の科学者たちと一緒にいました。そこで私が目にした光景は次の通りです I was with Artemis II’s scientists during the Moon fly-by. Here’s what I saw (www.nature.com)
171. ツイストを踊ろう:細菌は「パック」に触れずに回転させることができる Do the twist: bacteria can spin ‘pucks’ without touching them (www.nature.com)
172. あなたの鼻の中には、長寿命の免疫細胞が数多く存在しています Your nose contains multitudes — of long-lived immune cells (www.nature.com)
173. 本日のブリーフィング:AIが明らかにでっち上げられた病気に関する情報を拡散した Daily briefing: AI spread information about an obviously made-up disease (www.nature.com)
174. 一人の女性、3つの自己免疫疾患:CAR-T療法が極めて稀な3つの疾患を克服 One woman, three autoimmune diseases: CAR-T therapy vanquishes ultra-rare disease trio (www.nature.com)
176. この一度きりのDNA改変により、雌マウスに精巣が形成される Female mice grow testes after this single DNA tweak (www.nature.com)
179. 妊娠期間を通じて母体と胎児の接点を高解像度で可視化する Mapping the maternal–fetal interface through pregnancy in high resolution (www.nature.com)
180. 「腫瘍トラップ」:がん細胞を死滅させるために利用される人工エンハンサー配列 Tumour trap: engineered enhancer sequences enlisted to kill cancer cells (www.nature.com)
181. 「アルテミス2号」は欧州の科学技術に依存していた:それが同地域の宇宙開発への野心にどのような意味を持つのか Artemis II relied on European science: what that means for the region’s space ambitions (www.nature.com)
182. 「現実世界のポケモン教授」募集:メディア・フランチャイズが学者を採用する理由 Real-life Pokémon professors wanted: why the media franchise is hiring academics (www.nature.com)
183. Wボソンの質量の高精度測定は、標準模型を裏付けるものとなっている High-precision measurement of the W boson’s mass lends weight to the standard model (www.nature.com)
184. なぜ肥満治療薬は人によって効果が異なるのか:その手がかりとなるのがこれらの遺伝子だ Why obesity drugs work better for some people: these genes hold clues (www.nature.com)
185. 若い熱帯林は、生物多様性の減少を食い止めるのに役立つ Young tropical forests help to reverse biodiversity losses (www.nature.com)
186. 遺伝学的研究により、GLP-1系減量薬に対する反応が人によって異なる理由が明らかになった Genetics reveal why people respond differently to GLP-1 weight-loss drugs (www.nature.com)
187. 血液や唾液中のDNAから明らかになった、これまで知られていなかったヒトとウイルスの相互作用 Hidden human–virus interactions uncovered in DNA in blood and saliva (www.nature.com)
188. 合成スーパーエンハンサーが、精密なウイルス免疫療法を可能にする Synthetic super-enhancers enable precision viral immunotherapy (www.nature.com)
189. ニッケレート薄膜超構造の超伝導性と電子構造 Superconductivity and electronic structures of nickelate thin film superstructures (www.nature.com)
190. 衛星画像により、夜間の人の活動における変動の激化が明らかになった Satellite imagery reveals increasing volatility in human night-time activity (www.nature.com)
191. 集団規模での反復配列の拡大が、疾患リスクと脳萎縮のメカニズムを解明する Population-scale repeat expansions elucidate disease risk and brain atrophy (www.nature.com)
192. マルチオミクスとディープラーニングが、ヒトの発達における制御機構を解明する Multiomics and deep learning dissect regulatory syntax in human development (www.nature.com)
193. あらゆるスケールにおけるメタボロミクス:単一細胞から集団研究まで Metabolomics across scales: from single cells to population studies (www.nature.com)
194. イネの免疫モジュールの非対称的選抜と病害抵抗性の再構築 Asymmetric selection of a rice immune module and rebuild of disease resistance (www.nature.com)
195. β-サラセミアの治療におけるベースエディティングの臨床応用 Clinical application of base editing for treating β-thalassaemia (www.nature.com)
196. ペルム紀初期の爬虫類のミイラから、古代の羊膜類の呼吸器官が判明 Mummified early Permian reptile reveals ancient amniote breathing apparatus (www.nature.com)
197. GLP-1受容体作動薬による体重減少および副作用の遺伝的予測因子 Genetic predictors of GLP1 receptor agonist weight loss and side effects (www.nature.com)
198. CMS実験によるWボゾンの質量の高精度測定 High-precision measurement of the W boson mass with the CMS experiment (www.nature.com)
199. ヒトの母体-胎児界面の単一細胞レベルでの時空間解析 Single-cell spatiotemporal dissection of the human maternal–fetal interface (www.nature.com)
200. フェルミオン原子を用いた高忠実度の衝突型量子ゲート High-fidelity collisional quantum gates with fermionic atoms (www.nature.com)
201. DNA損傷がブルーストリパノソーマにおける抗原多様化を促進する DNA damage drives antigen diversification in Trypanosoma brucei (www.nature.com)
202. 世界の樹木多様性における競争と促進の重要性 The importance of competition and facilitation for global tree diversity (www.nature.com)
203. RNU4-2のサチュレーションエディティングにより、明確な優性および劣性疾患が明らかになった Saturation editing of RNU4-2 reveals distinct dominant and recessive disorders (www.nature.com)
204. 動的光格子におけるクビット・ドゥブロンを用いた保護量子ゲート Protected quantum gates using qubit doublons in dynamical optical lattices (www.nature.com)
206. 遺伝子改変された免疫抑制性樹状細胞は、心再構築を防ぐ Engineered immunosuppressive dendritic cells protect against cardiac remodelling (www.nature.com)
207. 格子QCDによるクォーク・グルーオン結合定数の高精度計算 High-precision calculation of the quark–gluon coupling from lattice QCD (www.nature.com)
208. ブリーフィング・チャット:サンバードが蜜を吸うのを助ける舌のトリック Briefing Chat: The tongue trick that helps sunbirds suck (www.nature.com)
209. 著者による訂正:オンコジーン欠損に耐性を示す膵がん細胞は、ミトコンドリア機能に依存している Author Correction: Oncogene ablation-resistant pancreatic cancer cells depend on mitochondrial function (www.nature.com)
210. 著者による訂正:神経活動の基礎モデルが、新たな刺激タイプに対する反応を予測する Author Correction: Foundation model of neural activity predicts response to new stimulus types (www.nature.com)
213. 本日のブリーフィング:量子コンピュータは2030年までにサイバーセキュリティシステムを破る可能性がある Daily briefing: Quantum computers could crack cybersecurity systems before 2030 (www.nature.com)
214. 人間の脳のミニチュアモデルが、この複雑な器官がどのように形成されるかを明らかにしている Mini models of the human brain are revealing how this complex organ takes shape (www.nature.com)
215. 脳オルガノイドは画期的な技術だが、規制が必要だ Brain organoids are a transformative technology — but they need regulation (www.nature.com)
216. キャリアへの不安がゲームプレイになる時:中国の「若手教員シミュレーター」から得た教訓 When career anxiety becomes gameplay: lessons from China’s ‘young-faculty simulator’ (www.nature.com)
217. 新薬は、がんの中でも最も致死性の高い変異の一つを標的としている New drugs take aim at one of cancer’s deadliest mutations (www.nature.com)
218. 「アルテミス2号」からの最初の写真:息をのむような「地球の沈みゆく姿」などをご覧ください First photos from Artemis II: see stunning ''Earthset'' and more (www.nature.com)
219. 薬物が脳に与える影響:さまざまなサイケデリック薬は、驚くほど似たような作用機序を持つ Your brain on drugs: different psychedelics work in surprisingly similar ways (www.nature.com)
220. 科学者たちが架空の病気をでっち上げた。AIはそれが本物だと人々に伝えた Scientists invented a fake disease. AI told people it was real (www.nature.com)
222. 「ネット・ゼロ」は狂気ではない:気候変動がもたらす莫大な経済的コスト ‘Net zero’ isn’t madness: the staggering economic costs of climate change (www.nature.com)
223. この細胞の老化を逆転させる手法は、まもなくヒトを対象とした臨床試験が行われる予定だ This method to reverse cellular ageing is about to be tested in humans (www.nature.com)
224. DNA科学捜査が古代写本の研究にどのような変革をもたらしているか How DNA forensics is transforming studies of ancient manuscripts (www.nature.com)
225. アルツハイマー病に対するリンパ管手術の適用を急ぐべきではない Don’t rush use of lymphatic surgery in Alzheimer’s disease (www.nature.com)
226. 科学分野における「権限なき代表」は、公平とは言えない Representation without power in science isn’t equity (www.nature.com)
228. 「アルテミス2号」の宇宙飛行士たちが本日、月を周回します:Natureのライブ中継でその様子をご覧ください Artemis II astronauts fly by the Moon today: follow along with Nature live (www.nature.com)
229. なぜ米国には、健康イノベーションに向けた統一されたミッションベースの戦略が必要なのか Why the US needs a unified, mission-based strategy for health innovation (www.nature.com)
230. 頭と心を動かす:科学者が詩に目を向ける理由 Engaging the head and the heart: why scientists turn to poetry (www.nature.com)
231. 「Yes, we can」:クリーンな経済と健全な社会に向けた青写真 ‘Yes, we can’: a blueprint for a clean economy and healthy society (www.nature.com)
232. アルテミス2号の宇宙飛行士たちが月の裏側で探すもの What Artemis II’s astronauts will look for on the Moon’s far side (www.nature.com)
233. トランプ政権が再び米国の科学分野への大幅な予算削減を提案 Massive budget cuts for US science proposed again by Trump administration (www.nature.com)
234. 画期的なコンピュータチップ技術が、AIによって引き起こされる「膨大な需要」への対応に貢献する可能性がある Breakthrough computer chip tech could help meet ‘monumental demand’ driven by AI (www.nature.com)
235. なぜ一部のがんを攻撃する免疫細胞は、腫瘍内部でその力を失ってしまうのか Why some cancer-fighting immune cells lose their strength inside tumours (www.nature.com)
236. 抗ウイルスタンパク質の「宝庫」が、強力な分子ツールの開発につながる可能性がある ‘Treasure trove’ of antiviral proteins could inspire powerful molecular tools (www.nature.com)
237. 「アルテミス2号」の打ち上げが決定:半世紀ぶりに人類が月へ向かう Artemis II is go: humans head to the Moon after half-century absence (www.nature.com)
238. 中国は月面への有人着陸を計画しており、米国に先んじて実現する可能性がある China is planning to land people on the Moon — and might beat the United States to it (www.nature.com)
239. 「本当に衝撃的だ」:量子コンピューティングの飛躍的進歩がサイバーセキュリティに差し迫ったリスクをもたらす ‘It’s a real shock’: quantum-computing breakthroughs pose imminent risks to cybersecurity (www.nature.com)
240. 月は私たち全員のものであり、そこに到達する資金力のある国だけのものではありません The Moon belongs to all of us — not just countries that can afford to reach it (www.nature.com)
242. 本日のブリーフィング:NASAのアルテミス2号月面ミッションが打ち上げ Daily briefing: NASA’s Artemis II Moon mission launches (www.nature.com)
243. デイリー・ブリーフィング:男子は本当に危機に瀕しているのか?科学的な見解 Daily briefing: Are boys really in crisis? What the science says (www.nature.com)
244. 先延ばし癖が、科学分野でのキャリアの充実を阻む理由 How procrastination can rob you of career fulfilment in science (www.nature.com)
245. 中年期に定期的に運動を行うと、早期死亡のリスクが低下する Regular physical activity in midlife cuts risk of early death (www.nature.com)
246. 打ち上げ!「アルテミス2号」ミッションが人類を月へ送り出し、探査の新たな時代を切り拓く Lift off! Artemis II mission sends humans to the Moon — opening a new era of exploration (www.nature.com)
247. 大規模なメタ研究プロジェクトが、社会科学論文における主張を検証する Huge meta-research project puts claims in social-science papers to the test (www.nature.com)
248. なぜ科学は信頼性の問題を抱えているのか――そしてその解決策とは Why science has a credibility problem — and how to address it (www.nature.com)
249. 研究において自己反省を深めることは、より優れた科学につながる More self-reflection in research can lead to better science (www.nature.com)
250. 「レプリケーション研究」は、社会科学の研究の信頼性を検証するものである ‘Replication games’ test the robustness of social-science studies (www.nature.com)
251. 挟み撃ち戦略:化石により、鋏角類節足動物の起源がカンブリア紀にまで遡ることが判明 Pincer movement: fossil pushes origins of chelicerate arthropods back to the Cambrian period (www.nature.com)
252. 数年かけて実施されたプロジェクトにおいて、社会科学の研究の半数が再現性検証に失敗した Half of social-science studies fail replication test in years-long project (www.nature.com)
253. 航空機の煤煙排出を削減するだけでは、飛行機雲の発生を抑えるには不十分である Cutting aircraft soot emissions is not enough to curb contrail clouds (www.nature.com)
254. 超強力なオピオイドは、従来の鎮痛剤に代わる、予想以上に安全な選択肢となり得る Super-potent opioids could be safer-than-expected alternatives to conventional painkillers (www.nature.com)
255. Catalystは、工業プロセスの流れを転換させ、高付加価値の炭化水素を製造する Catalyst diverts course of industrial process to make valuable hydrocarbons (www.nature.com)
256. 経済学および政治学の研究における再現性と堅牢性 Reproducibility and robustness of economics and political science research (www.nature.com)
257. 皮質内スパイク活動と高ガンマ波活動の能動的な解離 Active dissociation of intracortical spiking and high gamma activity (www.nature.com)
258. 合成ガスから軽質オレフィンを生成するためのヒドロキシ誘導コバルト酸化物 Hydroxy-induced cobalt oxides for syngas to light olefins (www.nature.com)
259. 汎用的な尺度により、説明力と予測力を兼ね備えたAI評価が可能になる General scales unlock AI evaluation with explanatory and predictive power (www.nature.com)
260. 慢性疼痛を引き起こす脊髄・脳・脊髄回路の解明 Deconstruction of a spino-brain–spinal cord circuit that drives chronic pain (www.nature.com)
261. 腸神経のイオンチャネル型受容体が塩分ストレス耐性を調節する An enteric neuron ionotropic receptor regulates salt stress resistance (www.nature.com)
262. 鋏角を持つ節足動物が、鋏角類のカンブリア紀における起源を明らかにした A chelicera-bearing arthropod reveals the Cambrian origin of chelicerates (www.nature.com)
264. 社会科学および行動科学における分析の頑健性の検討 Investigating the analytical robustness of the social and behavioural sciences (www.nature.com)
266. 軸索の柔軟な被覆が、複雑な中枢神経系ネットワークの髄鞘形成を可能にする Flexible ensheathment of axons enables myelination of complex CNS networks (www.nature.com)
267. ねじれ二層膜WSe2における超伝導相図の角度依存性 Angle evolution of the superconducting phase diagram in twisted bilayer WSe2 (www.nature.com)
268. ナノスケール転写印刷によるフルカラー超高解像度量子ドットLED Nanoscale transfer-printed full-colour ultrahigh-resolution quantum dot LEDs (www.nature.com)
269. 社会科学および行動科学の再現性の検証 Investigating the replicability of the social and behavioural sciences (www.nature.com)
271. 社会科学および行動科学における再現性の検証 Investigating the reproducibility of the social and behavioural sciences (www.nature.com)
272. 煤煙排出量が少ない状態でも、航空機のコントレイルが大量に発生する Substantial aircraft contrail formation at low soot emission levels (www.nature.com)
273. AhRの阻害は、ストレス・成長スイッチを介して軸索再生を促進する AhR inhibition promotes axon regeneration via a stress–growth switch (www.nature.com)
274. 外側皮質におけるCUX2陽性ニューロンの増殖には、DNA修復のための適応が必要である Expansion of outer cortical CUX2 neurons requires adaptations for DNA repair (www.nature.com)
275. ブラックホールの質量から得られるペア不安定性ギャップの証拠 Evidence of the pair-instability gap from black-hole masses (www.nature.com)
276. 電気双極子モーメントがTNFR1複合体Iシグナルソームの動態を駆動する Electric dipole moment drives the dynamics of the TNFR1 complex I signalosome (www.nature.com)
278. 副作用が極めて少ないμオピオイド受容体スーパーアゴニスト系鎮痛薬 A µ-opioid receptor superagonist analgesic with minimal adverse effects (www.nature.com)
279. 動的な社会的分化のドーパミン系メカニズム Dopaminergic mechanisms of dynamical social specialization (www.nature.com)
280. 感覚神経節および交感神経節の発達的組織化 Developmental organization of sensory and sympathetic ganglia (www.nature.com)
281. 単一細胞4オミクスシーケンスによる遺伝子発現制御の全体像の解明 Gene regulatory landscape dissected by single-cell four-omics sequencing (www.nature.com)
282. 「1000人の中国人パノゲノム」は、医学および集団遺伝学の発展に貢献しています The 1000 Chinese Pangenome empowers medical and population genetics (www.nature.com)
283. アト秒分子光イオン化におけるエンタングルメントと電子コヒーレンス Entanglement and electronic coherence in attosecond molecular photoionization (www.nature.com)
284. DNA損傷の蓄積は、神経炎症においてCUX2陽性ニューロンの選択的喪失を引き起こす DNA damage burden causes selective CUX2 neuron loss in neuroinflammation (www.nature.com)
285. これらの科学者たちは、「リーンバーン」による飛行機雲について詳しく調べるため、ジェット機を追跡した These scientists chased a jet to learn more about ‘lean-burn’ contrails (www.nature.com)
286. ひずみ制御されたニッケレート二層薄膜における構造変化 Structural modifications in strain-engineered bilayer nickelate thin films (www.nature.com)
287. ソーシャルメディアには中毒性があるのだろうか? なぜ正式な診断がまだ下せないのか Is social media addictive? Why a formal diagnosis is still out of reach (www.nature.com)
289. 虚偽の引用が科学文献を汚染している。どうすればよいのだろうか? Hallucinated citations are polluting the scientific literature. What can be done? (www.nature.com)
290. 世の中が「大騒ぎ」している中で、研究に集中するのが難しいと感じていませんか? そんな時の対処法 Struggling to focus on research when the world is ‘on fire’? Some ways to cope (www.nature.com)
291. これらの最先端の太陽電池の原料は、意外なもので、古い弾丸です These advanced solar cells have an antique source: old bullets (www.nature.com)
293. ポンペイの灰が古代ローマの儀式を明らかにする Ashes from Pompeii shed light on rituals in ancient Rome (www.nature.com)
294. 人類は再び月へ向かっている――なぜ、もっと多くの科学者がこのことに興奮していないのだろうか? Humanity is heading back to the Moon — why aren’t more scientists thrilled? (www.nature.com)
296. 「アルテミス2号」ミッションがまもなく人類を月へ送り出す――そこで行われる科学実験とは Artemis II mission is about to fly humans to the Moon — here’s the science they’ll do (www.nature.com)
299. 寄生虫と藻類の複雑な世界をご覧ください ― 3月の科学写真ベストセレクション See the intricate worlds of parasites and algae — March’s best science images (www.nature.com)
300. 少年たちは本当に危機に瀕しているのか?「マノスフィア」の時代における科学的な見解 Are boys really in crisis? What the science says in the age of the manosphere (www.nature.com)