房地产企业管理费管控,降本增效的必选动作!
小小梦想
2023-08-15
|
3311阅读
0
赞
文章转自微信公众号“工程咨询新视野”
文章来源 有得管理分享汇,作者:聂振黛,已获授权
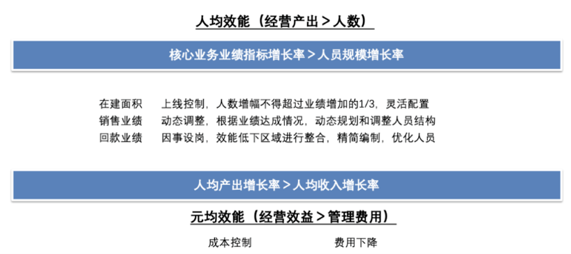
从2021年下半年的行业骤冷开始,众多房企就面临严峻的现金流压力,销售回款不给力,又面临巨大债务还款压力,为了维持生存纷纷开始多方寻找出路。于是“三费”节降成为房企延续生存的法宝,而其中管理费是最体现企业管理能力的一项。 管控方法是否得当,费率控制是否合理,不仅关乎企业降本目标能否实现,处理不当轻则挑动员工神经,重则影响企业稳定。本文梳理并介绍标杆企业管理费管控理念和手段,以及在过往咨询案例中总结的一些方法,以期为困顿中的中小房企提供借鉴。 控管理费是必然趋势 受新冠疫情、房地产调控政策持续、各类成本居高不下等因素影响,房企盈利能力继续下降。根据中指院近期发布的百强研究报告,2021年百强平均经历了为9.8%,同比下降18.3%;净资产收益率为8.1%,同比下降18.2%。利润增长的驱动力天平发生倾斜,成本费用端口被推上风口浪尖。 减成本、去冗员、降杠杆成为各家房企开始关注的内部问题,也是最容易想到的提升利润的方式。在此行情下,房企普遍开始主动进行组织架构调整优化、运营提效等管理动作。 如旭辉、金茂、华润等简化总部职能,打造精干扁平化战略平台;碧桂园、中梁等合并、拆分区域架构,优化区域管理。在此基础上进行人员调整、薪酬绩效激励体系优化等一系列动作,在此基础上,百强企业三项费用率均值较上年下降0.3个百分点至9.3%。 房地产开发项目管理费用计提比例的行业标准为销售收入(全口径货值)的2-2.5%,从百强不同规模房企管理费统计数据来看,呈现出明显的规模优势。即规模越大的房企管理费均值越低。2021年上市房企管理费均值在2.38%左右,而TOP10房企管理费率仅为2.13%。但由于项目所在区域、售价(项目货值)、项目公司人员结构及配置、总部管理能力等的不同,不同房企间管理费用率差别也较难找到统一的衡量标准。 管理费控制难点 由于行业早期发展相对粗放,对业务的重视程度远大于管理,而如何精细化管理费用管控更是长期以来多数房企管理中的真空地带。 1、主责部门不明确,管控标准不清晰 管理费用预算往往由财务管理部门负责汇总和审核。但各项费用的合理性审核没有明确责任部门。管理费中除了大头的人事费由人力资源部负责统筹,业务招待费等行政费用由综合管理部或行政管理部门负责统筹外,如中介机构服务费、租赁费、仲裁费等很多科目缺乏统一管理部门和管理标准。 而各项费用的实际发生往往涉及到多个部门,例如招待费、差旅费发生主体主要为业务部门,而办公费的发生主体主要为行政部门,支付猎头公司费用主要为人事部门,综合管理部对众多费用类别的管控不知从何下手。 2、科目口径不一 财务部在会计科目的统计和综合管理部门的统计口径往往并不相同。如会计科目中的办公费,在综合管理部的统计口径中不仅包含了办公费,还包含了耗材、水电能耗、通讯费、网络费等诸多科目,统计口径的不统一造成综合管理部门在进行费用管控时,缺乏有力的数据支撑。 3、执行过程监控缺位,无动态预警机制 部分企业针对下属机构如项目公司、城市公司设定了管理费用管控目标,但由于缺乏合理规划,且过程中审核无法对已发生费用进行有效动态监督,导致年终核算时发现管理费超标。 4、对管理费用执行情况的考核、奖惩措施缺失 目前房地产企业仅针对费用的总额进行控制,或是仅针对费用发生的过程进行约束,缺乏针对管理费管控体系建设。或者管理费用主体责任落实不清,无法把管控目标落实到位。相应的考核机制缺失也使得管理费责任主体在管控过程中缺乏节降动力。 管控理念升级及管控标准 费率管控只是抓手,而非目的。将管理费的真正目的是提升公司的盈利水平,因此评判费用是否降低的标准也不应该简单看管理费用总额是否降低,而是应该看降低费用的各类举措是否真实增加了公司的当期盈利水平且不损害长期利益。 通常,我们会通过企业人均效能对比来确定企业在人工成本控制上的成效,确保核心业务业绩增长率大于人员规模增长率。从人均效能判断经营效益增长是否大于管理费增长。 管理费管控是一个自上而下设定目标与自下而上实现管理相结合的过程。从目标角度看,首先要从战略和经营目标出发,优化组织架构,设定相关人员配置标准。进而明确公司层面的费效比、人均产出及人均利润。这些数据需要对公司历史经营状况进行回顾分析,并结合同行运行状况进行对比。参考同规模、同区域企业相关指标。 1、厘清费用科目及管控归口部门 重点是人力、行政部门与财务部门对管理费科目认定要一致。避免因为数据归口问题导致费用核定出现偏差。涉及多个部门或项目公司的费用,按照“谁受益谁承担”的原则进行核算,如果费用经办与受益对象不同,需要事先沟通确认,便于追溯每项费用的来源以及责任归口。 2、明确各项费用的管控方式 对各项费用在实际业务中的具体管控情况要进行详细说明。同时,根据金额大小设置不同审批权限。 3、制定各项费用的定额标准 需要根据地区、职级等不同设定不同的标准。费用管控要遵循总额可控、费率稳中有降、使用高效、自主经营等原则,房企可根据下属区域公司或城市公司发展需求及费用管控目标,实行更切合其需求的费用管控原则。 建立管理费包干机制 近年来越来越多标杆房企开始落实管理费管控目标要求,采取管理费包干的形式,将管理费管控主体责任通过细化管控目标、落实管控责任,建立奖惩机制等一系列步骤形成完整管控思路。在这些标杆企业的激励体系中通常会专门留出一部分奖励,通过管理费包的形式激励给业务经营实体(如区域公司、城市公司)。 管理费包干机制是一种基于增量的激励,核心理念需要在完成管理费总额控制目标的前提下,结余出来的部分对经营单元进行激励。通过对区域项目的梳理,核定区域管理费比例,实现过程监控。将区域管理层收入与管理费结余挂钩,强化区域独立经营意识。 在费用管控中强调经营主体“自主经营”原则,引导城市公司主动平衡和关注管理费用投入与经营业绩的匹配关联,在人员编制、调薪及过程激励、跨科目预算调剂等方面赋予城市公司更多的自主权。 1、由下至上定标准 管理费标准的核定一般有两个维度,一个是参考行业标准,一个是依据企业过往业务实际,通过预算编制来确定。但一般都是先从单个项目出发,按照项目全周期货值核定一个比例,把这个比例作为项目管理费比率。然后根据项目的实际情况设定不同系数对这个比率进行调节。 项目全周期费率=基础费率×K1×K2……×Kn。 其中K为费率影响因素系数,与项目规模体量、区域深耕情况、区域能级、楼盘定价等不同情况设定。项目规模体量越大,同项目人员费效比越高,系数相应降低;区域深耕城市人员可更加集约,系数相应降低;区域能级越高的城市人员待遇要求高,系数可适当提高;楼盘定价越高的项目人均产出高,系数可适当调低。遵循以上思路对管理费率系数进行调节。同时,企业在考虑影响因素的时候可根据自身经营情况不同增加其他变量。 这个费率是项目全周期费率,即从项目拿地到交付整个过程的管理费与货值比率。财务部门对单个项目全周期管理费率设定好后根据项目主项计划的周期节点对依据货值核算的管理费包进行分段核算。一般分三年,按照3:4:3的比例(可调整)将项目当年度管理费计算出来。城市公司或区域公司当年度管理费需要按照其下属项目管理费加总后适当增加平台费用,形成整体管理费包。这个管理费用包就是包干机制建立的基础。 2、自上而下定目标 房企集团总部财务部门作为管理费管控责任部门对各区域公司或城市公司的管理费包额度进行调节,并建立考核激励机制对管理费使用情况进行监控。财务管理部门根据公司年度整体管理费管控目标(如管理费率控制在2.0%以下)切分总部和各城市公司管理费包。 城市公司年度总管理费包的切分以自下而上核定的项目管理费总额为基础,参考该城市公司往年管理费使用情况及区域管理目标进行调节。一般在城市公司总体年度销售额的1.3%到1.8%之间,一般来说规模越大管理费包比率越低。总部管理费包在0.3%到0.5%之间。 管理费用包干给城市公司后,城市公司如何把这笔费用分配给各项目使用,也需要根据项目类型来确定。一般情况下,独立操盘项目中,对于项目上人员更多为城市公司PM派驻的,城市公司要计提一定比例的管理费,剩余部分给项目公司留用。对于合作操盘项目,在合作协议中一般要根据合作协议约定一个共用行政管理费用比例,其余部分由合作方按照股权比例或者薪酬占比计提。 中梁2018年实行包干之后,管理费率迅速由销售额的4%降低到1.5%左右。具体是由控股集团与区域公司签署协议,区域根据当年度销售额目标确定管理费大包。这个大包项目管理费用按2.5%分摊,集团平台占比的1%由区域包掉。年终结余的管理费用都归属区域,超出部分就要从区域自身的奖金池里扣,从而有效提升了管理费的使用效率。 3、年度核算奖罚 各经营主体管理费包确定后,集团根据统一原则对区域管理费使用情况进行奖罚年度考核。对不同城市设立各城市管理费用资金池,用于平衡年度间管理费用盈缺,包括新项目开办、管理费用预借,确保在不同经营情况下平稳过渡。年度实际发生管理费用低于可提管理费包的,结余额度计入当年度(次年发放)奖金池中,部分用于当年度激励,部分归入集团共享奖金;管理费用超支的,由区域公司自行承担。 在奖罚机制设计上,要将费用执行与团队人员的绩效考核挂钩,加强团队对于费用控制的认知及落实,促进目标达成。 4、管理费包使用额度动态监测 年度管理费包不仅要事前设定、事后考核,更要严格执行过程监控。集团对城市公司管理费包进行月度监控,月度累计管理费使用比率(月度累计/年度总包)要与城市公司销售业绩完成进度相匹配。也就是说花钱的节奏要与挣钱的节奏一致。设定二者偏差上线,当监测的实际偏差接近此上线时对城市公司提出预警。高于此上线即启动熔断机制,对该城市公司下月管理费审批进行严控。层层把关确保城市公司既有管理费使用的主动权,也能从根本上杜绝管理费失控的问题。 结语 房地产企业的“管理红利”时代已经到来,降本增效将成为主旋律,对企业内部管理费用控制能力也提出了更高的要求。未来房地产企业要想取得竞争优势,必须转变粗放的经营发展思路,通过精细化管理实现高质量发展。









来源 | 广联达数字造价融媒体中心
共28条评论
已发表343篇文章
头条热榜 换一换
- 匠心筑作 | 工程建设领域创作者激励计划
- 套定额4步骤,精准组价
- 从开工到竣工最全工程资料清单
- 住建部 + 自然资源部联合发文!新政要求造价人必须立刻转变的 3 个工作逻辑
- 1 重构·变革·升级·厘清·整治——2026年工程造价行业转型五大关键词深度解读与实战指南
- 2 财政部10号文落地:甲供材“宽松简易计税”终结,成本命脉再调整
- 3 造价人必看!工程预结算 15 条高频争议,一次讲透
- 4 施工单位抬高工程造价6大手段,全是审计要点
- 5 打破“审计即讨债”魔咒:2026年审计流程与管控模式升级深度解读与实战指南
- 6 造价效率翻倍!造价师AI提效:保姆级提示词库--甲方最爱(概估算篇)附可直接复制的模板
- 7 土建算量+计价常见高频问题汇编手册-共380页
- 8 施工单位必看!钢筋算量5大易漏项核心解析
- 9 市政工程土石方系数换算 重难点解读
- 10 人社部:职称评审即将迎来大改!
- 11 审计揭秘:高估冒算、重复计价、漏项——结算审计三大“利润杀手”深度解析与避坑指南
- 12 告别“定额依赖”,拥抱“市场定价”——GB/T 50500-2024新版清单实战应用深度解读
- 13 市政工程土石方系数换算
- 14 新手做造价老是漏、错、慢?掌握这些技巧帮你提高效率!
- 15 一造打大咖李毅佳:跟我学一造,先来领资料
- 16 钢材材质Q235B和Q355C的含义是什么?你知道吗?不同牌号价格差异有多大?
- 17 招投标人注意!两大新政落地,踩这3条红线或直接废标!
- 18 土方量计算你学会了吗?
- 19 为什么说26年是一造最简单的一年?
- 20 造价人必拿丨各专业资料全打包送,一造、土建、安装……
- 21 告别“定额依赖症”:24新清单背后的市场化镇痛与重生
- 22 告别“套定额”,学会“算市场”——定额市场化改革后如何组价、报价、审价实战指南
- 23 2026年行业价目表出炉!揭秘!价格原来是这样定的
- 24 工程造价信息中的材料与实际采购不符,结算如何调整?
- 25 投标文件未响应实质性要求,这也能中标?
- 26 合同纠纷这8大坑,注意啦,别再被坑
- 27 工程结算失真的 8 个真正原因,掌握这些再也不用扯皮了
- 28 土建算量注意事项(从计算设置到构件绘制,全方面解析)
- 29 告别手算!安装造价提效神器
- 30 别踩坑!24新清单措施项目清单,这4条规矩记死不亏
- 31 造价成果有了“专属身份证”
- 32 从入门到精通!安装造价强电、弱电、给排水要点全攻略。
- 33 【干货】最全工程造价审计的流程与技巧,建议收藏!
- 34 零基础学员先从给水系统的概念、分类及组成学习起!
- 35 甲方土建工程师与乙方施工员的区别在哪里?
- 36 广联达精准算量技巧:柱子最容易出错的3大高频问题
- 37 造价人AI实操手册:从“知道”到“用起来”
- 38 造价工程师专属 AI 提效提示词库(建议收藏备用)
- 39 新版《招标投标法》将是造价咨询的救命药?还是安慰剂?考验行业内功的时候到了
- 40 土方开挖新清单计算规则地方与国家的异同,谁更有说服力?
- 41 造价人必须知道的速算小技巧(钢筋网片、钢管、镀锌钢板)
- 42 实名制动真格!造价行业迎来“三重洗牌”
- 43 工程造价常用材料算量公式
- 44 广联达GTJ系列高频问题:板/筏板附加钢筋与CAD图纸旋转技巧
- 45 163张俄语图纸,差点让我这个技术负责人崩溃
- 46 工程量计算争议这样解决最合理
- 47 EPC工程总承包全过程十大管控要点
- 48 工程签证这样做,不用担心甲方拒签
- 49 造价效率翻倍!造价师AI提效:保姆级提示词库--甲方、招标代理最爱(控制价/标底篇)附可直接复制的模板
- 50 各种常用管道管径的表示方法及对照表