Devpost
Participate in our public hackathons
Devpost for Teams
Access your company's private hackathons
Grow your developer ecosystem and promote your platform
Drive innovation, collaboration, and retention within your organization
By use case
Blog
Insights into hackathon planning and participation
Customer stories
Inspiration from peers and other industry leaders
Planning guides
Best practices for planning online and in-person hackathons
Webinars & events
Upcoming events and on-demand recordings
Help desk
Common questions and support documentation
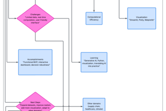
AI system that generates multiple plausible futures under uncertainty to evaluate risk-aware decisions, helping users choose robust strategies.
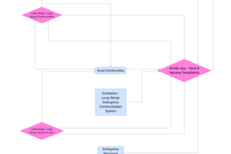
"Connecting Earth to the cosmos, one smart system at a time."
“Smart energy for a better world.”