Devpost
Participate in our public hackathons
Devpost for Teams
Access your company's private hackathons
Grow your developer ecosystem and promote your platform
Drive innovation, collaboration, and retention within your organization
By use case
Blog
Insights into hackathon planning and participation
Customer stories
Inspiration from peers and other industry leaders
Planning guides
Best practices for planning online and in-person hackathons
Webinars & events
Upcoming events and on-demand recordings
Help desk
Common questions and support documentation
Sort by:
An AI Powered Brain Tumor Detector for Radiologists
An AI-powered carbon footprint tracker that turns daily activities into actionable sustainability insights and personalized CO₂ reduction plans.
Living paycheck to paycheck? Prism forecasts spending patterns, detects anomalies, and delivers personalized AI advice in under 60 seconds. Transaction chaos becomes financial clarity.
AI assistant coach transforming raw esports match data into actionable coaching insights. It analyzes player mechanics, team strategy, detects tactical mistakes, and generates post-match summaries.
Over or Under is a deterministic financial valuation engine for stocks, bonds, and options. It runs multi-model analytics , then uses AI only to explain results.
Credit Where Credit is Due
An AI-powered dashboard that visualizes global temperature trends, ranks countries, and forecasts future climate patterns.
Stop reacting late. Sentinel Price vs Hype overlays AI news sentiment on stock charts. We quantify market mood to help you spot crashes or rallies before the price actually moves.
EcoAir Impact Monitor: An AI Triple-Audit suite translating raw pollution data into Biological health risks, Ecological sequestration loss, and Fiscal economic impact for sustainable city management.
AI agent that patches revenue bucket holes. Merges Salesforce, Amplitude, and Zendesk data to detect churn risks, attribute root causes & deliver prioritized, actionable retention recommendations.
Engineers design robots to walk. The physics makes them want to dance. We map the gap.
A real-time intelligence agent that converts public regulatory, media, and corporate signals into actionable competitive insights for pharma teams.
Moneyball for Esports: An AI-powered scouting agent that transforms raw GRID data into ruthless, actionable 'Win Conditions' for League of Legends and VALORANT.
A Data driven Investment Planner
"LogiSync: Fusing Graph Neural Networks and Blockchain to transform chaotic supply chains into a self-optimizing, 100% transparent predictive engine."
SCAM DNA is a web tool that tracks how online scams evolve. It analyses messages, finds patterns, and shows changes over time to help users spot and avoid common scam tactics.
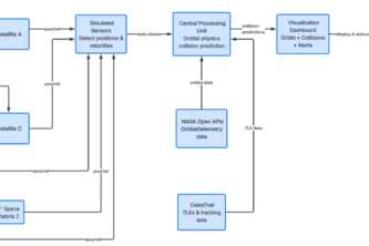
"Connecting Earth to the cosmos, one smart system at a time."
Live Solar Insights for Texas Energy Leaders