Devpost
Participate in our public hackathons
Devpost for Teams
Access your company's private hackathons
Grow your developer ecosystem and promote your platform
Drive innovation, collaboration, and retention within your organization
By use case
Blog
Insights into hackathon planning and participation
Customer stories
Inspiration from peers and other industry leaders
Planning guides
Best practices for planning online and in-person hackathons
Webinars & events
Upcoming events and on-demand recordings
Help desk
Common questions and support documentation
Infect other badges with your own badge! They can then spread the virus further!
A Price Comparison Marketplace for Textbooks... and fish tape.
*Hopefully* DDR on the ICHACK Lanyard
This project is for the optiver trading challenge
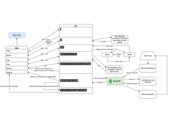
Imagine a simple API... but it is engineered to withstand any force of nature. This is that.
Unraveling the most non-standard correlation ships between financial data
it trades better than anyone else™
A compsoc take on the classic flappy bird - in this awe-inspiring co-op video game you and a friend have to work together to get Fergus White through as many pesky CompSoc obstacles as possible.
I choose you
Did you ever want to know what date it is? Now you can! And it is even accurate sometimes!
Inspiring others to make an effort for sustainability through rewards being and inspired by the sustainability effort of others.
Handy guides on a not-so-handy website