We run Velari an AI agent platform that helps PE firms find acquisition targets. Our clients love it (29% more qualified leads than PitchBook), but we have a $40K/year problem: we depend on expensive, incomplete third-party databases.
During a client call, someone asked: "Why can't your AI just find the initial list of companies that match my criterias itself?"
What We Built
An AI-native company database built entirely from scratch in 48 hours.
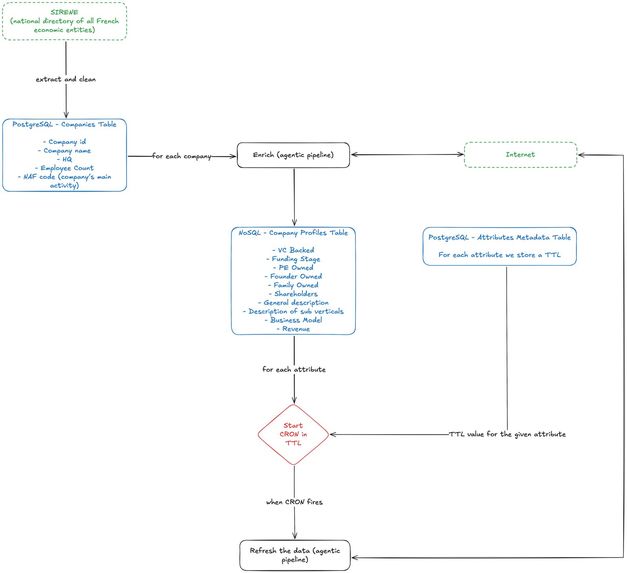
Pipeline:
- Scraped 200 French HVAC companies from registries (raw data: names, addresses, employee counts)
- Enriched with AI (Parallel.ai + LLM providers):
- Ownership structure (founder-owned? family-owned?)
- Shareholder ages (key for succession opportunities)
- Business models & revenue estimates
- ~5 minutes enrichment time
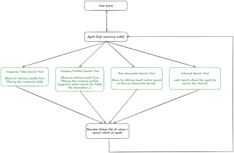
- Built hybrid search combining structured filters + semantic embeddings
- Natural language queries: "Find family-owned HVAC companies with retiring founders in Paris" → ranked results with match scores and explanations
Query example:
"Family-owned HVAC companies in Paris with founders over 60 and revenue >€2M"
Returns ranked matches in a few seconds with explanations of which criteria matched, without any expensive web searches, post database construction.
What's Next
Scale this to 10M companies by getting funding (building a database is expensive) (France → Europe → global) and integrate with our existing Velari platform to eventually replace all of the private market data providers.
The vision: AI-native private market intelligence, continuously updated & sourced.
Built With
- firecrawl
- gemini
- next
- openai
- parallel
- perplexity
- vercel

Log in or sign up for Devpost to join the conversation.