Devpost
Participate in our public hackathons
Devpost for Teams
Access your company's private hackathons
Grow your developer ecosystem and promote your platform
Drive innovation, collaboration, and retention within your organization
By use case
Blog
Insights into hackathon planning and participation
Customer stories
Inspiration from peers and other industry leaders
Planning guides
Best practices for planning online and in-person hackathons
Webinars & events
Upcoming events and on-demand recordings
Help desk
Common questions and support documentation
as dark as the sun
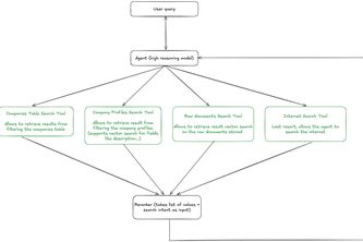
We're killing PitchBook with AI natural language company search that's 10x cheaper and actually understands what investors want.
Trustless Insurance Powered by EigenLayer
Decrease in classroom funds? Difficulty in tracking your budget? PayTeach aims to provide teachers an easier way to analyze, manage, and visualize expenditures!
A safe and easy-to-use platform for collecting the information needed to follow a therapeutic trial at home.
Because language should never be a barrier.
We-Safe is a platform that aims to ensure a safe and comfortable life for everyone, anywhere at anytime!
Chatterbox, is your social interactions, moved online! Vent your feelings, Relieve stress, & Chat with strangers to talk to your heart’s desire! 100% private, 100% anonymous, 100% safe.
We created ECOLLABS to sensitize people to what we consider as the 5 major problems of our current world and hope to solve them with your help!