Devpost
Participate in our public hackathons
Devpost for Teams
Access your company's private hackathons
Grow your developer ecosystem and promote your platform
Drive innovation, collaboration, and retention within your organization
By use case
Blog
Insights into hackathon planning and participation
Customer stories
Inspiration from peers and other industry leaders
Planning guides
Best practices for planning online and in-person hackathons
Webinars & events
Upcoming events and on-demand recordings
Help desk
Common questions and support documentation
Text To Speech tool for both interviewer and candidate to focus on interview and let the tool take summarized notes to prepare them for next steps.
AIMME AI detects real-time market anomalies, logging each signal securely on a multi-tenant blockchain via Auth0, with FINRA-certified oversight for compliance.
AIMME creates an immutable on-chain record of market hazards using Polygon Technology, with AI analyzing real-time events for actionable risk alerts.
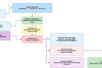
Guardian Angel, built on GitLab Duo, is your Matrix defense—scanning every MR, catching compliance, privacy, and security violations before they escape into production and cost millions.
A game that makes volunteering a happy habit.
Alexa skill for SeatGeek to find and purchase tickets for events. Drive revenue from questions asked.
Driving efficiency by deeper insights into your salesforce1 usage