Update DNS dependency and load system default DNS config on all supported platforms #152
Add this suggestion to a batch that can be applied as a single commit.
This suggestion is invalid because no changes were made to the code.
Suggestions cannot be applied while the pull request is closed.
Suggestions cannot be applied while viewing a subset of changes.
Only one suggestion per line can be applied in a batch.
Add this suggestion to a batch that can be applied as a single commit.
Applying suggestions on deleted lines is not supported.
You must change the existing code in this line in order to create a valid suggestion.
Outdated suggestions cannot be applied.
This suggestion has been applied or marked resolved.
Suggestions cannot be applied from pending reviews.
Suggestions cannot be applied on multi-line comments.
Suggestions cannot be applied while the pull request is queued to merge.
Suggestion cannot be applied right now. Please check back later.
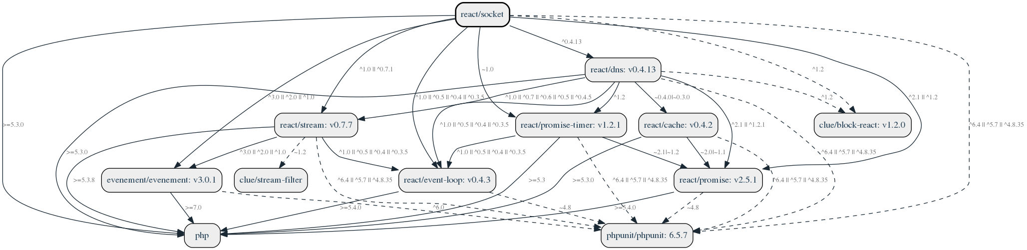
This simple PR updates the DNS dependency to take advantage of the new config loader to apply the system default DNS config on all supported platforms. The previous default DNS server
8.8.8.8will only be used as a fallback if no other DNS server could be found.Also, this PR targets reactphp/dns#96 which removed the dependency from react/dns to react/socket, which in turn depends on react/dns again. By removing this cyclic dependency, we can ensure Composer will automatically and correctly pick the latest installed version without having to specify the root package version. This change includes documentation updates and effectively reverts (the bad) parts of #54.
Resolves / closes #90
Refs reactphp/dns#93
Refs reactphp/dns#96